Created by
Created June 30, 2012
Last modified June 30, 2012
Tags No tags.

Summary

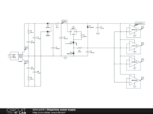
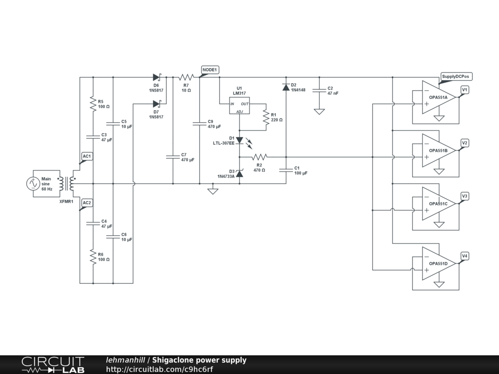
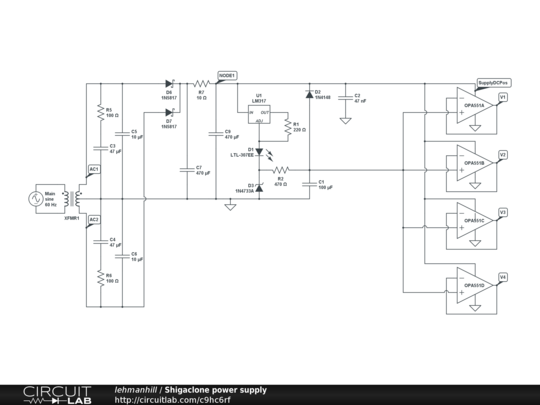
Possible alternative IC power supply for the Shigaclone CD transport.


Description

Not provided.


Comments

No comments yet. Be the first!

Leave a Comment

Please sign in or create an account to comment.

Revision History

Only the circuit's creator can access stored revision history.