Created by
Created March 01, 2012
Last modified March 01, 2012
Tags No tags.

Summary

Not provided.


Description

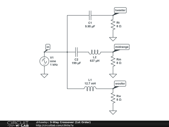
Bounding frequencies are 100 Hz and 2000 Hz.


Comments

No comments yet. Be the first!

Leave a Comment

Please sign in or create an account to comment.

Revision History

Only the circuit's creator can access stored revision history.