Created by
Created August 02, 2017
Last modified August 04, 2017
Tags No tags.

Summary

Not provided.


Description

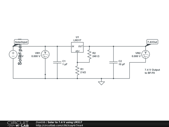
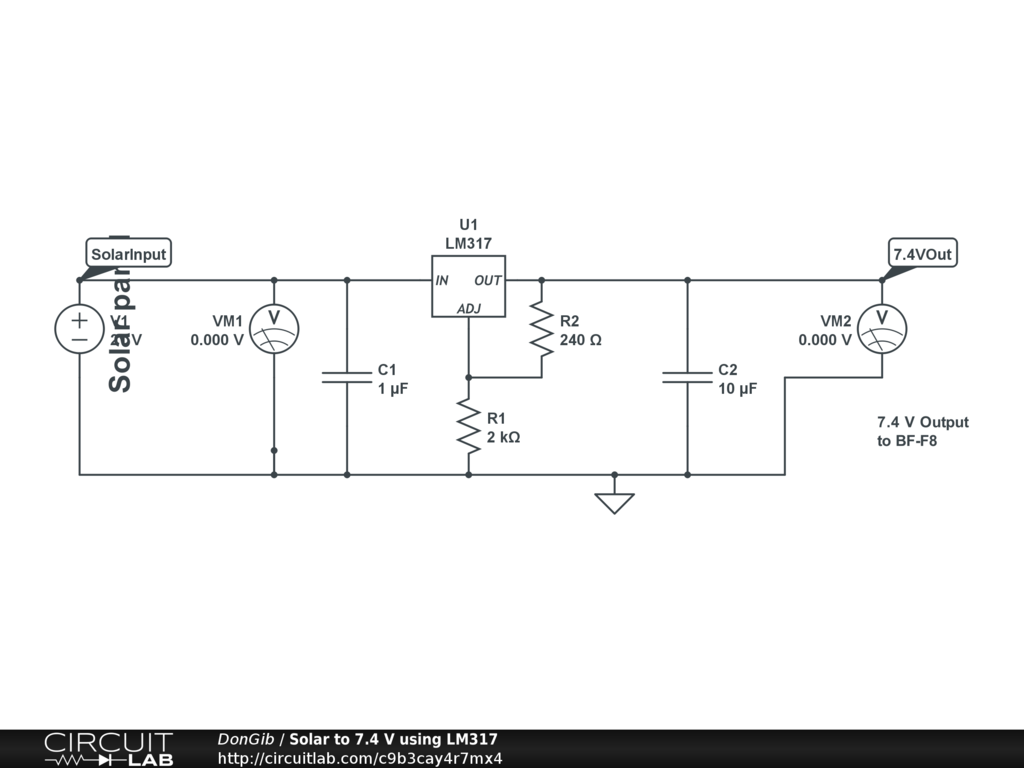
When amateur radio is used for emergency communications, the need for off-the-grid power sources is very prominent. With this in mind, this circuit will offer 7.4 Volts to a handheld radio, directly from the solar panel, while the voltage input from a solar panel is varying from 8.6 volts to 21 volts throughout the day.

This circuit is still in the "experimental" stage.


Comments

Please make comments on this little circuit.

by DonGib
August 04, 2017

Leave a Comment

Please sign in or create an account to comment.

Revision History

Only the circuit's creator can access stored revision history.