Created by
Created June 25, 2013
Last modified June 08, 2018
Tags No tags.

Summary

Not provided.


Description

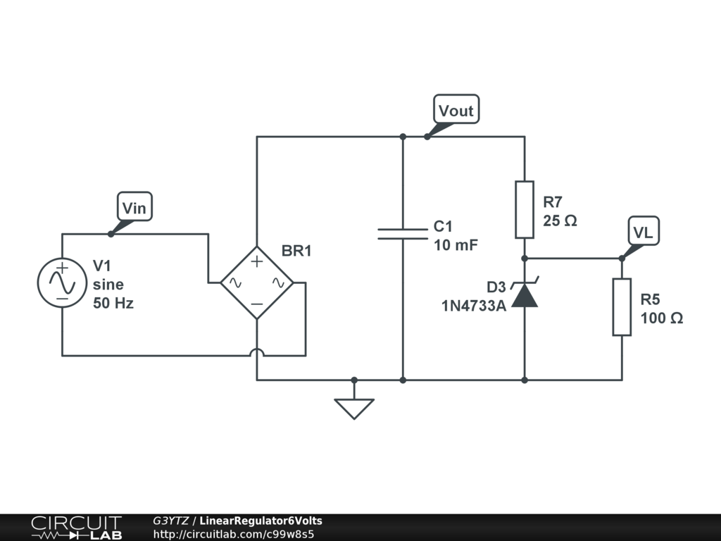
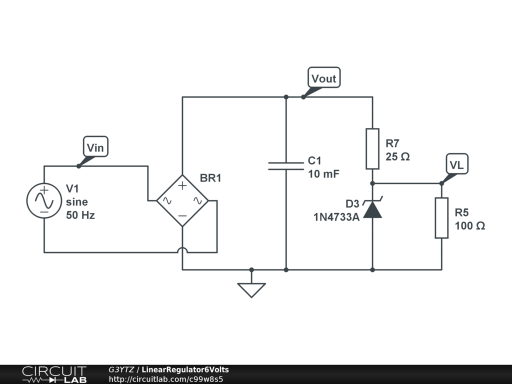
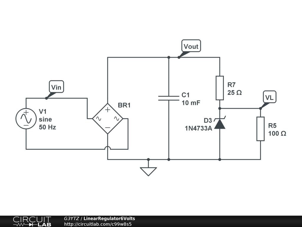
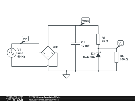
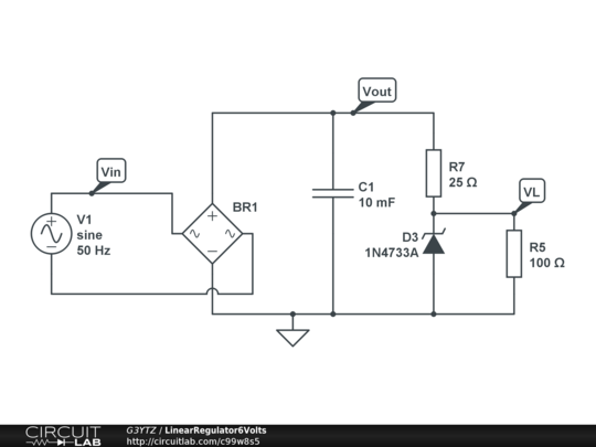
Simple linear regulator uses an emitter follower. The additional diode compensates for the base emitter voltage drop. Run the time domain simulation and observe how the load voltage and current remains fairly constant in the face of large variations in the supply voltage and current. In the lab the 2N2222 started to get a bit hot! The Zener is 6.2 volts.


Comments

No comments yet. Be the first!

Leave a Comment

Please sign in or create an account to comment.

Revision History

Only the circuit's creator can access stored revision history.