Created by
Created November 29, 2013
Last modified December 27, 2013
Tags No tags.

Summary

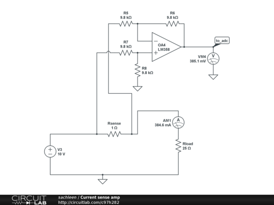
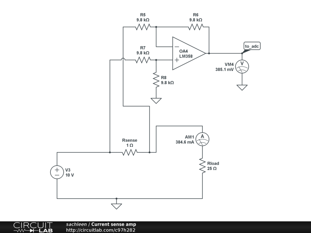
Example circuit for my question on http://www.eevblog.com/forum/beginners/lm358-differential-amplifier-configuration/


Description

Not provided.


Comments

No comments yet. Be the first!

Leave a Comment

Please sign in or create an account to comment.

Revision History

Only the circuit's creator can access stored revision history.