Created by
Created February 24, 2020
Last modified April 28, 2021
Tags No tags.

Summary

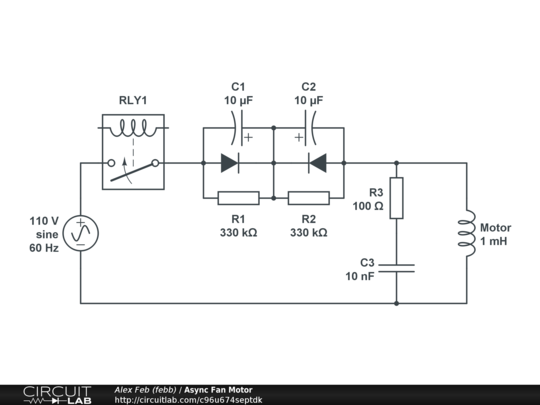
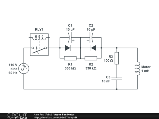
Simple capacitor can boost async AC motor speed and power.
RC snabber is also cool for inductive load and relays!


Description

Not provided.


Comments

No comments yet. Be the first!

Leave a Comment

Please sign in or create an account to comment.

Revision History

Only the circuit's creator can access stored revision history.