Created by
Created April 10, 2013
Last modified April 10, 2013
Tags No tags.

Summary

Not provided.


Description

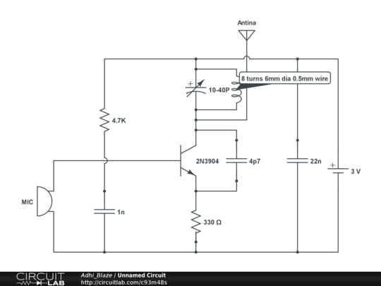
in this Blueprint im showing you how to make a very small home made FM transmitter Bug using a single transistor and with a transmission range of 200 meters.

This FM transmitter Bug is very easy to build. The size of the circuit board is ONLY 22mm x 10mm

Parts Needed:- Home made PCB, 2n3904 transistor, 4.7p ceramic capacitor, 1n ceramic capacitor, 22n axial ceramic capacitor, 1 - 5p to 30p air trimmer, 360R resistor, 4.7K resistor, 10mm Mic, 35cm antenna, Battery Plug, Some solder and 19mm heatshrink


Comments

No comments yet. Be the first!

Leave a Comment

Please sign in or create an account to comment.

Revision History

Only the circuit's creator can access stored revision history.