Created by
Created December 07, 2012
Last modified December 07, 2012
Tags crossover   joule   lasersaber   ringer  

Summary

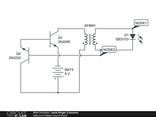
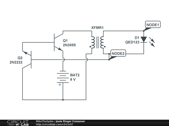
This is the LaserSaber Joule Ringer CrossOver circuit. I am not sure what the transformer resistances are for this circuit to work and I cannot find a 220V LED light, but I created it and used an LED instead.

Run the DC Solver and see what voltage develops at Node1.

It gives a warning about nonlinear convergence failure, so I am not sure what that means yet.

Have fun and change the turns ratio and watch the output change! MV? MegaVolts?


Description

Not provided.


Comments

No comments yet. Be the first!

Leave a Comment

Please sign in or create an account to comment.

Revision History

Only the circuit's creator can access stored revision history.