Created by
Created July 14, 2012
Last modified July 17, 2012
Tags 555-timer   potentiometer   resistors   servo  

Summary

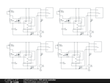
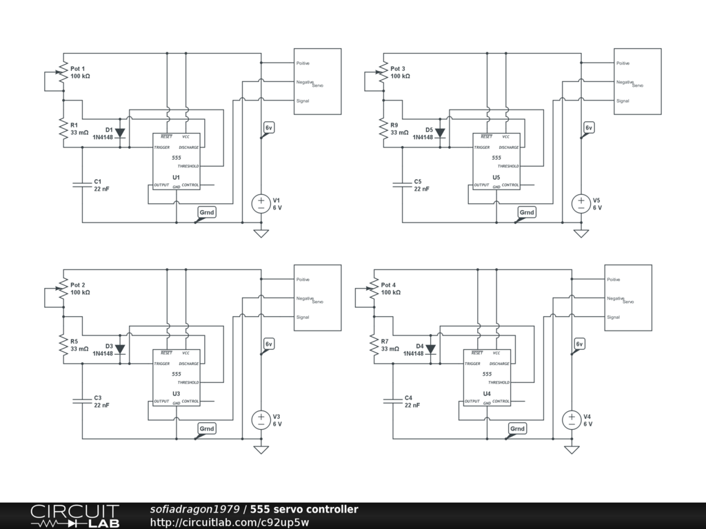
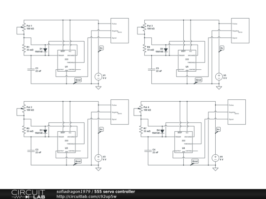
A 4 servo controller


Description

This is a 4 servo controller circuit using 4 different 555 timers & 4 potentiometers, I'm still working on it & haven't had a chance to test it yet.


Comments

No comments yet. Be the first!

Leave a Comment

Please sign in or create an account to comment.

Revision History

Only the circuit's creator can access stored revision history.