Created by
Created February 09, 2021
Last modified February 25, 2021
Tags No tags.

Summary

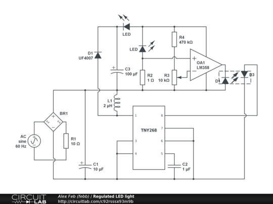
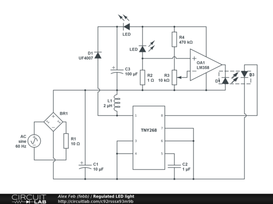
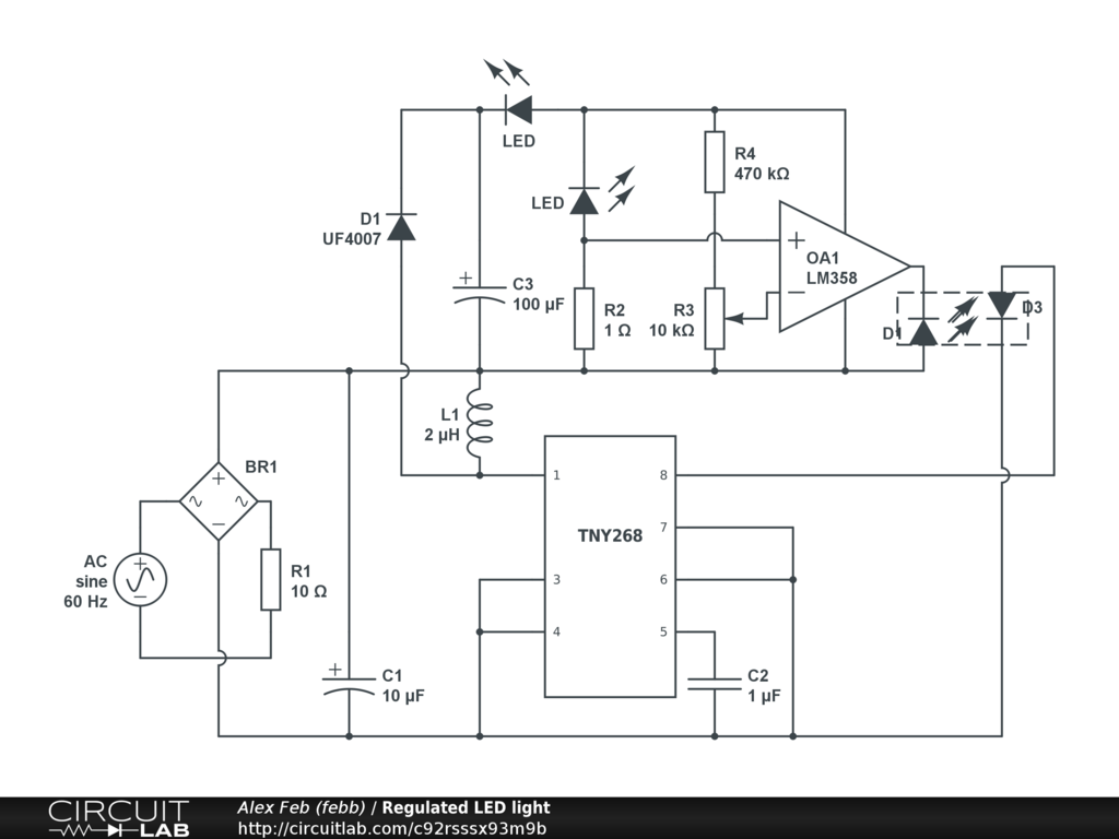
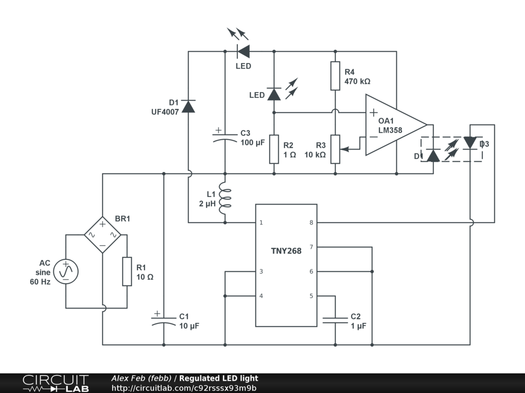
Use TNY2XX chip in simple regulated LED lamp


Description

Not provided.


Comments

No comments yet. Be the first!

Leave a Comment

Please sign in or create an account to comment.

Revision History

Only the circuit's creator can access stored revision history.