Created by
Created September 29, 2012
Last modified September 30, 2012
Tags No tags.

Summary

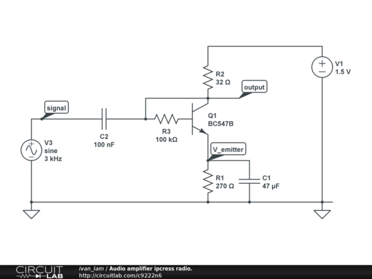
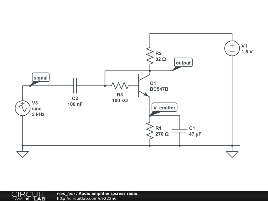
A common emitter amplifier used as output for a simple radio.


Description

Not provided.


Comments

No comments yet. Be the first!

Leave a Comment

Please sign in or create an account to comment.

Revision History

Only the circuit's creator can access stored revision history.