Created by
Created June 12, 2021
Last modified June 12, 2021
Tags No tags.

Summary

Not provided.


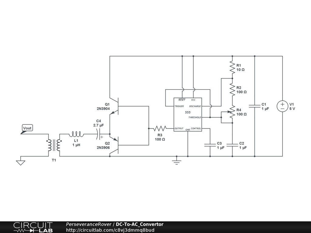
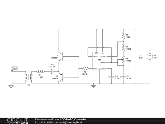
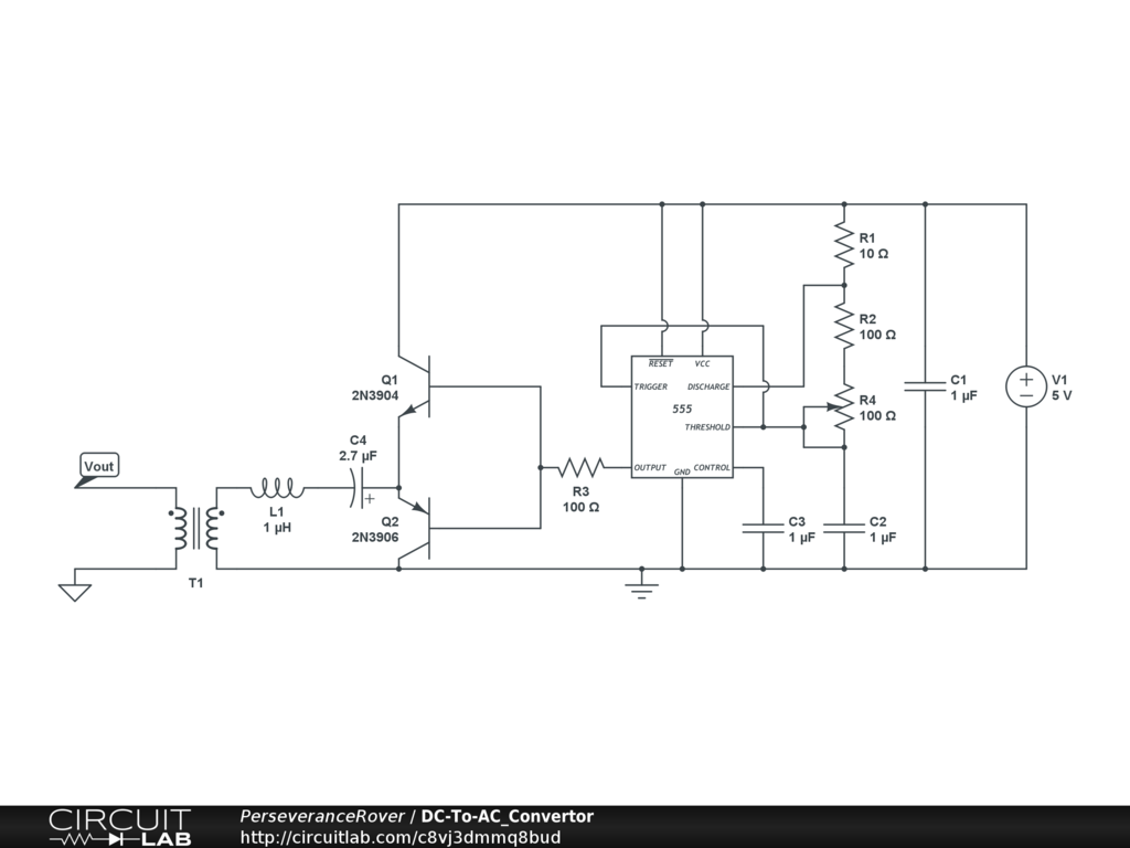
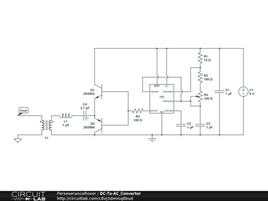
Description

This is a modified form of DC to AC convertor circuit. I have made a silly mistake and can't figure out what it is. Please take a look before using it.

I would like to add diode biasing to avoid zero cross-over distortion.


Comments

No comments yet. Be the first!

Leave a Comment

Please sign in or create an account to comment.

Revision History

Only the circuit's creator can access stored revision history.