Created by
Created January 31, 2013
Last modified February 04, 2013
Tags No tags.

Summary

Not provided.


Description

Not provided.


Comments

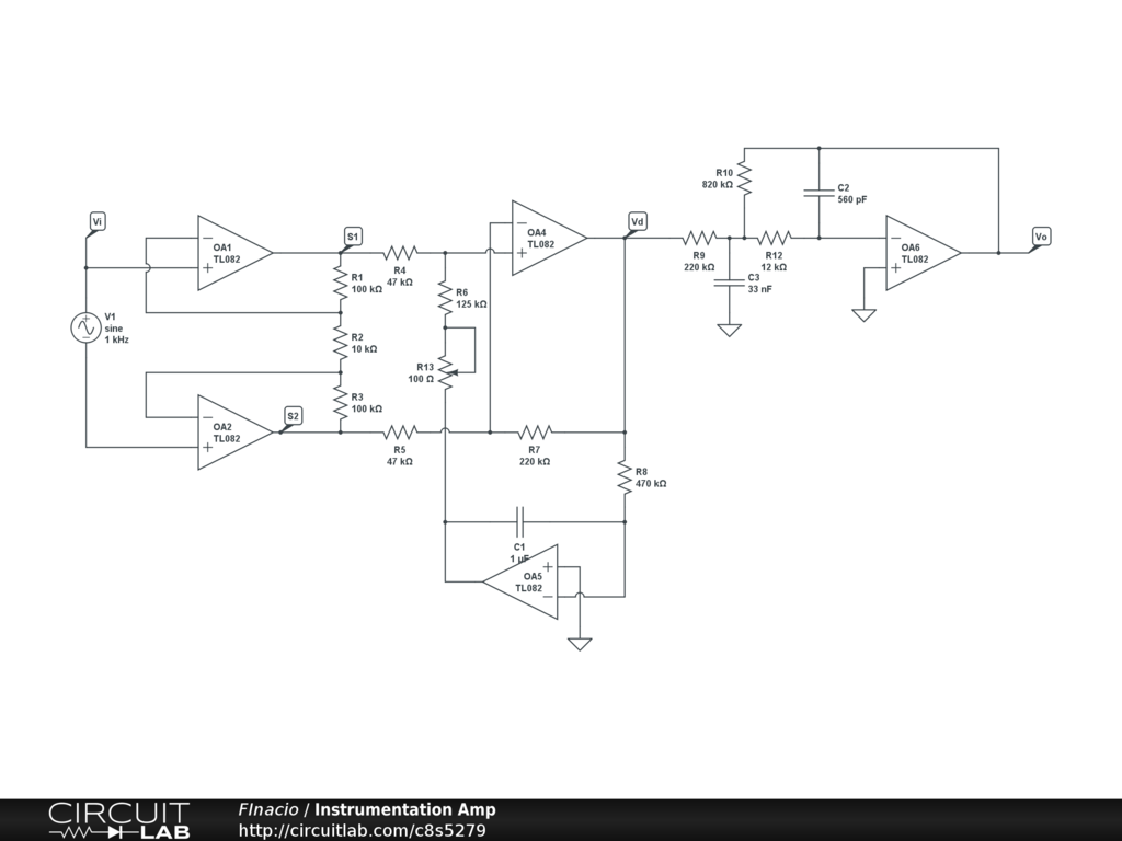
Are the inputs of the input-stage op-amps reversed? It looks like they are configured for positive feedback instead of negative feedback. I'd guess the circuit inputs should go to the non-inverting op-amp inputs.

by nibot
February 01, 2013

You are right the input op-amps are reversed. I will correct it.

by FInacio
February 02, 2013

One more question: what is the purpose of OA5?

by nibot
February 04, 2013

The purpose is to compensate deviations of the zero line originated by input op-amps. I decide to divide 225K resistor in one 125K fixed resistor and another 100K adjustable in order to allow refered compensation. I am starting using Circuit Lab practicing in it.

by FInacio
February 04, 2013

Leave a Comment

Please sign in or create an account to comment.

Revision History

Only the circuit's creator can access stored revision history.