Created by
Created November 29, 2016
Last modified May 06, 2018
Tags No tags.

Summary

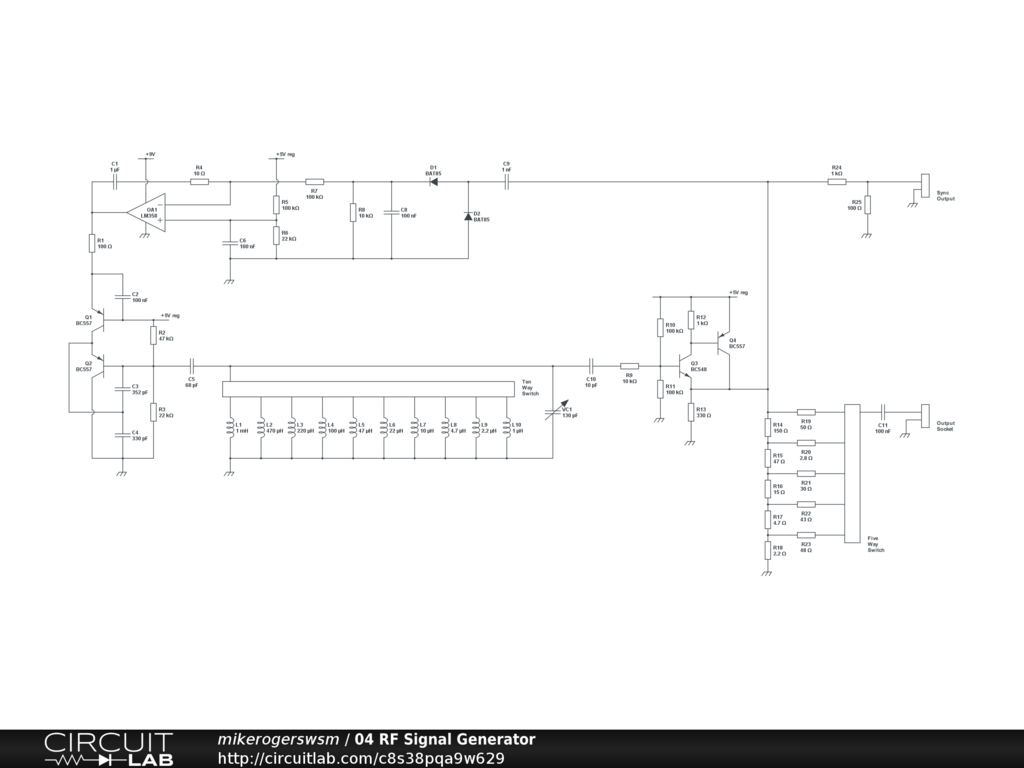
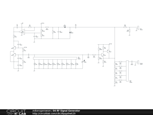
This battery powered rf generator has a stable amplitude over a range of frequencies. The output level can be varied by a stepped attenuator.


Description

Not provided.


Comments

No comments yet. Be the first!

Leave a Comment

Please sign in or create an account to comment.

Revision History

Only the circuit's creator can access stored revision history.