Created by
Created October 21, 2014
Last modified October 26, 2014
Tags No tags.

Summary

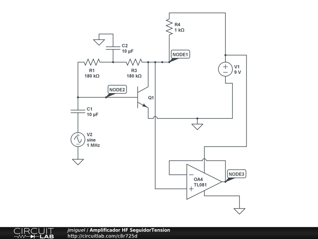
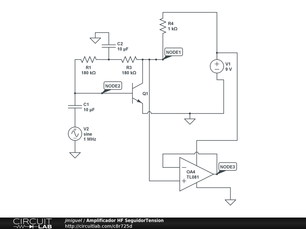
Amplificador con BJT y salida en nodo de baja impedancia realizado con AO


Description

Permite ver los efectos del SR del AO..Con 10mV de entrada,el amplificador apenas sufre los efectos del Slew rate.Al aumentar la entrada a 20mV ,la salida se verá afectada ya que se sobrepasa la amplitud de la tensión de salida compatible con el SR del TL081


Comments

No comments yet. Be the first!

Leave a Comment

Please sign in or create an account to comment.

Revision History

Only the circuit's creator can access stored revision history.