Created by
Created April 30, 2012
Last modified April 30, 2012
Tags lighting   mosfet  

Summary

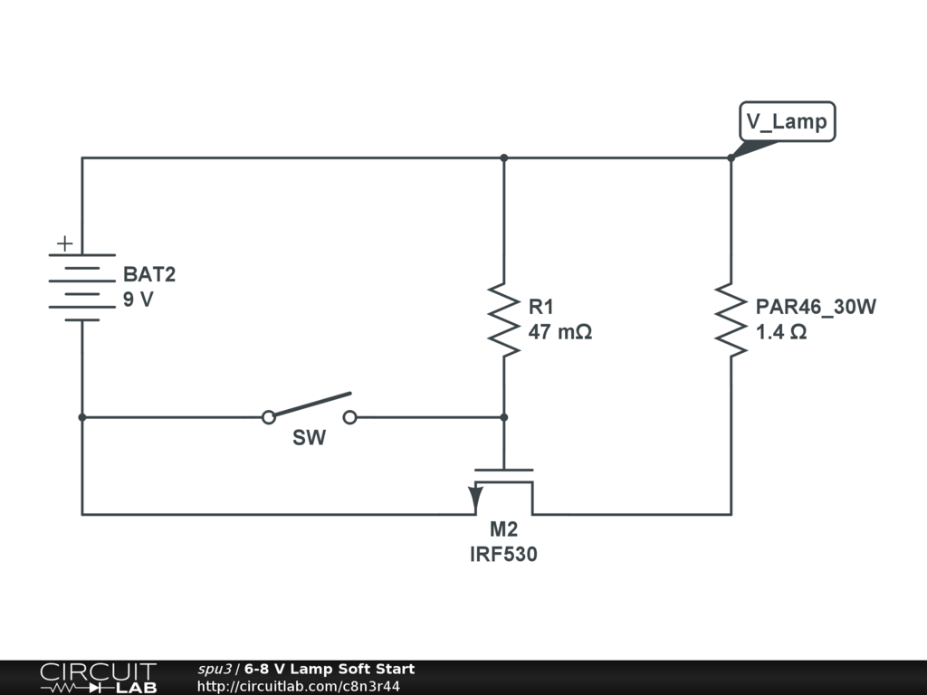
A simple 6-8 Volt lamp soft start circuit for individual lights on my 1939 Chris-Craft.


Description

A simple 6-8 Volt lamp soft start circuit for my 1939 Chris-Craft. The boat originally had a 6 volt electrical system. In order to facilitate starting, I went to an 8 volt electrical system. This has worked fine for everything except for the 6-8 volt light bulbs.

At idle the system voltage is ~ 8.7 volts. While underway the voltage can go as high as 10 volts. If you turn on any lights while underway, the inrush will eventually burn out the bulb(s) in a short period of time.

This is my first cut at the "soft start" circuit using an IRF530 MOSFET. I would appreciate any assistance in fine-tuning this circuit in circuit-lab so I can see if I am accomplishing my goal.


Comments

No comments yet. Be the first!

Leave a Comment

Please sign in or create an account to comment.

Revision History

Only the circuit's creator can access stored revision history.