Created by
Created May 22, 2013
Last modified June 21, 2013
Tags automotive   ecu   mosfet  

Summary

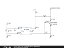
12V solenoid driver - works for fuel injectors or Idle Control Valve


Description

This is the output schematic used in https://sourceforge.net/projects/rusefi/


Comments

No comments yet. Be the first!

Leave a Comment

Please sign in or create an account to comment.

Revision History

Only the circuit's creator can access stored revision history.