Created by
Created May 01, 2012
Last modified May 01, 2012
Tags schmitt-trigger  

Summary

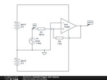
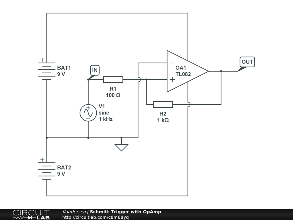
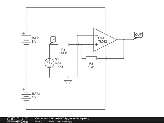
Schmitt-Trigger with OpAmp using positive feedback.


Description

Not provided.


Comments

No comments yet. Be the first!

Leave a Comment

Please sign in or create an account to comment.

Revision History

Only the circuit's creator can access stored revision history.