Created by
Created February 10, 2013
Last modified February 10, 2013
Tags No tags.

Summary

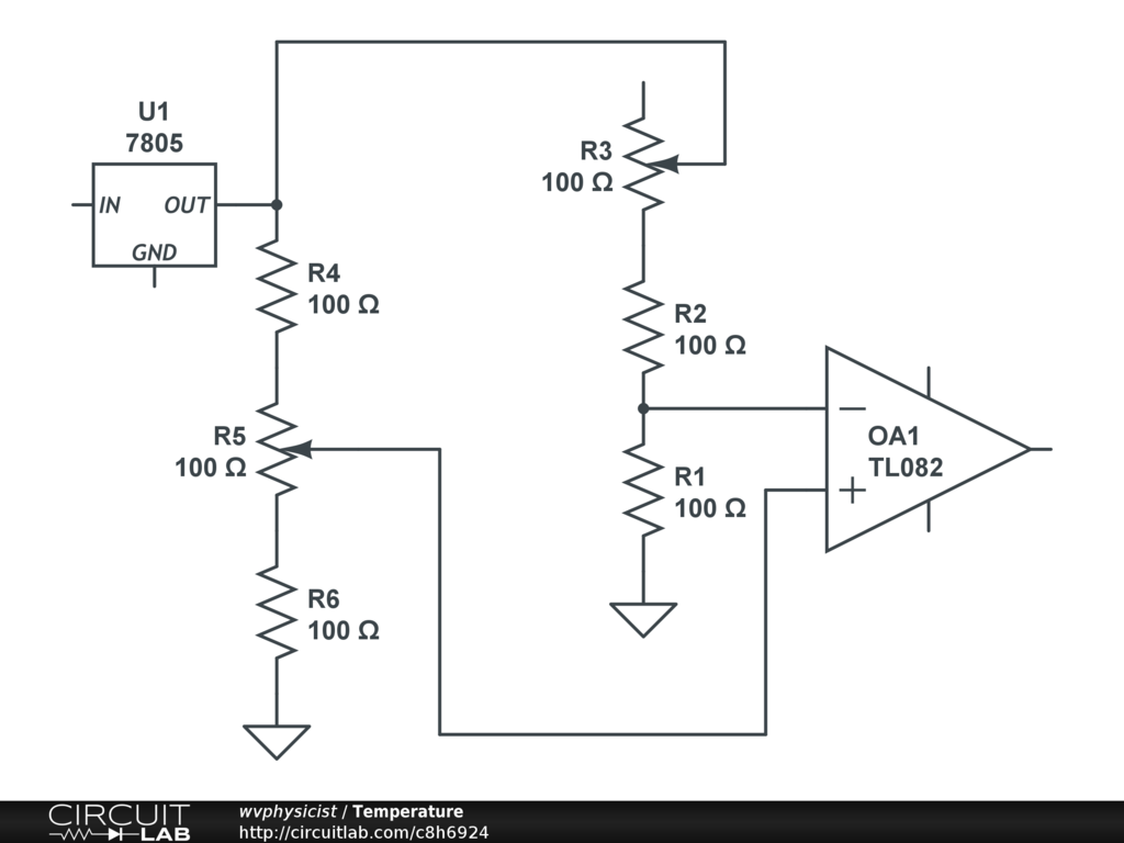
There is an RTD here and the op amp is really an instrumentation amplifier.


Description

Not provided.


Comments

No comments yet. Be the first!

Leave a Comment

Please sign in or create an account to comment.

Revision History

Only the circuit's creator can access stored revision history.