Created by
Created August 28, 2012
Last modified August 28, 2012
Tags No tags.

Summary

Not provided.


Description

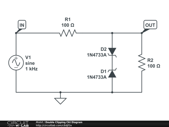
Above circuit is meant for double clipping that is, both at positive as well as negative cycle of in-coming signal(in this case sinusoidal).

For a single clipping at positive cycle, just remove the zener diode, namely D2.


Comments

No comments yet. Be the first!

Leave a Comment

Please sign in or create an account to comment.

Revision History

Only the circuit's creator can access stored revision history.