Created by
Created May 05, 2013
Last modified January 05, 2014
Tags guitar  

Summary

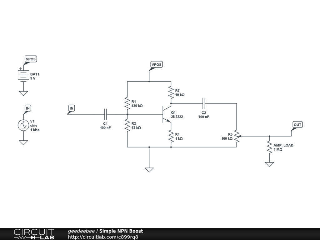
The canonical boost circuit based on Electroharmonix LPB-1. This has been around forever....


Description

This is a great circuit for learning about transistor based amplification. Play with the R1/R2 values (voltage divider that provides the transistor bias)


Comments

No comments yet. Be the first!

Leave a Comment

Please sign in or create an account to comment.

Revision History

Only the circuit's creator can access stored revision history.