Created by
Created August 20, 2012
Last modified August 20, 2012
Tags No tags.

Summary

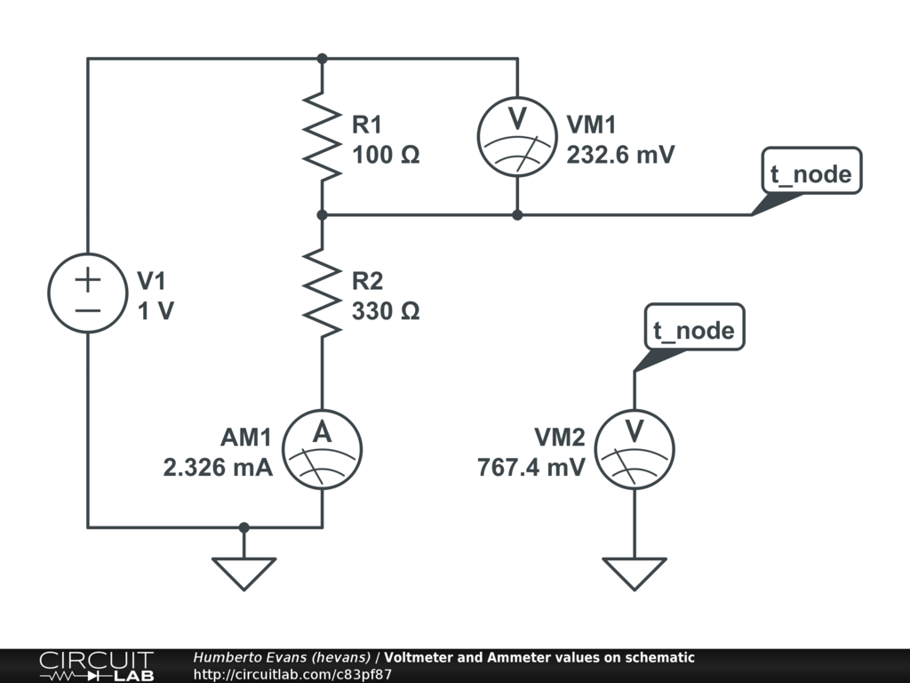
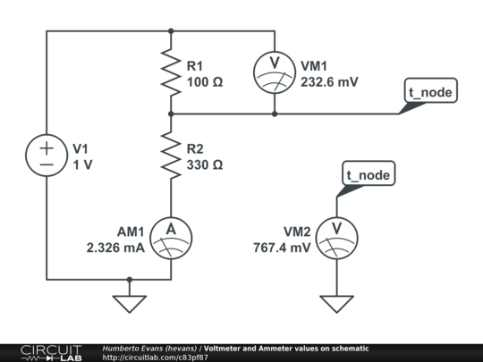
Demo of Voltmeter and Ammeter values displayed on the schematic.


Description

Not provided.


Comments

No comments yet. Be the first!

Leave a Comment

Please sign in or create an account to comment.

Revision History

Only the circuit's creator can access stored revision history.