Created by
Created April 17, 2013
Last modified April 24, 2013
Tags No tags.

Summary

Three different constant current sources using BJTs, JFETs and a Zener diode.


Description

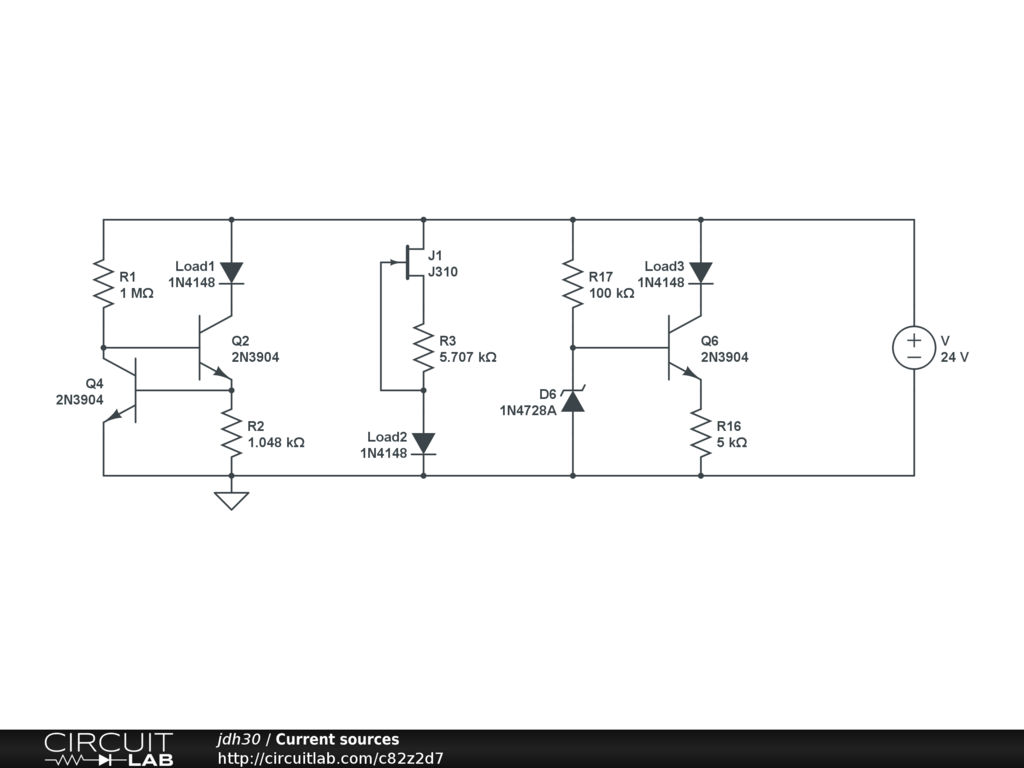
Constant current sources have many practical applications in other circuits. Here we see three different kinds of constant current sources.

The first (on the far left) is a pair of NPN bipolar function transistors (BJTs) back-to-back so the left one regulates the right one and the Load1 diode has roughly constant current passing through it regardless of the supply voltage. This is the least accurate current source of the three presented here.

The second (in the middle) is a simple two-component current source that is very accurate. This is simply a reverse-biased JFET transistor.

The third (on the right) is an NPN BJT regulated by a Zener diode.

Load the project and press F5 to see a plot of the currents through the load diodes as a function of the supply voltage.


Comments

No comments yet. Be the first!

Leave a Comment

Please sign in or create an account to comment.

Revision History

Only the circuit's creator can access stored revision history.