Created by
Created January 12, 2025
Last modified January 16, 2025
Tags No tags.

Summary

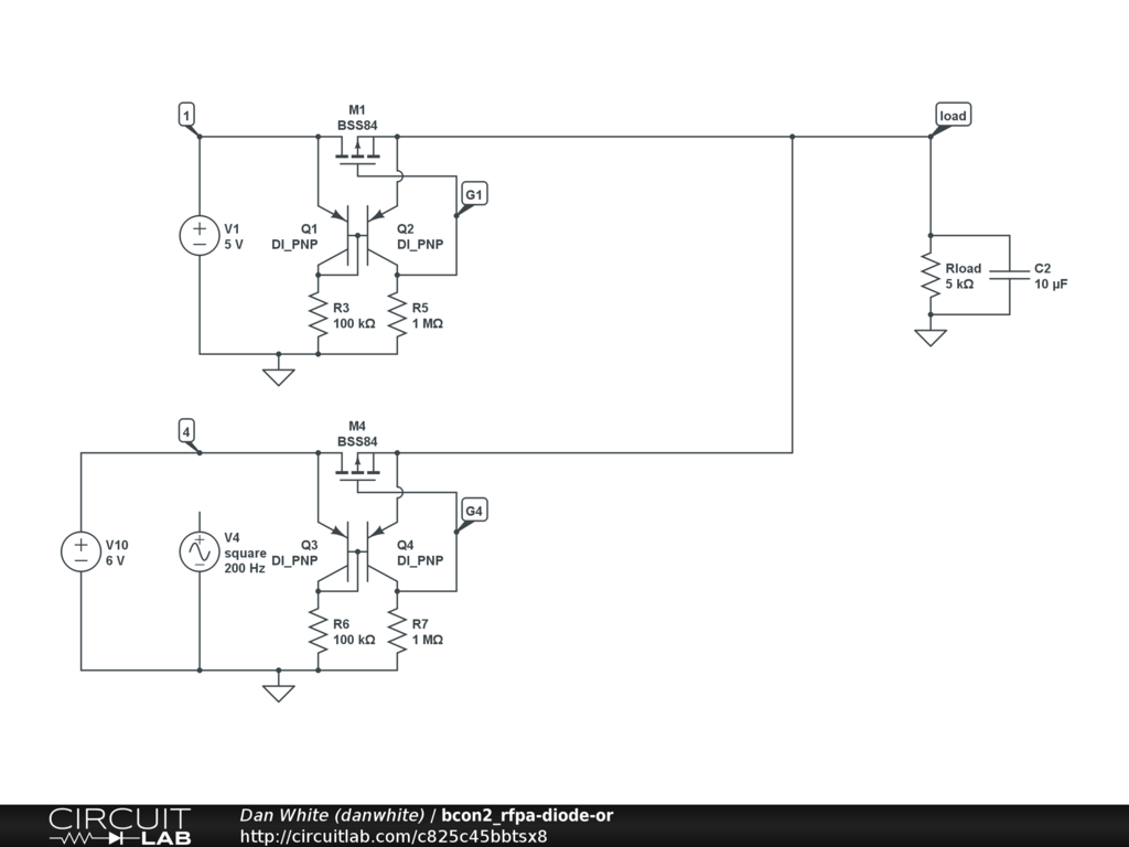
Ideal diode circuit with P-FET and matched PNP comparator/amplifier.


Description

Not provided.


Comments

No comments yet. Be the first!

Leave a Comment

Adding comments has been disabled for this circuit.

Revision History

Only the circuit's creator can access stored revision history.