Created by
Created January 27, 2018
Last modified January 31, 2018
Tags No tags.

Summary

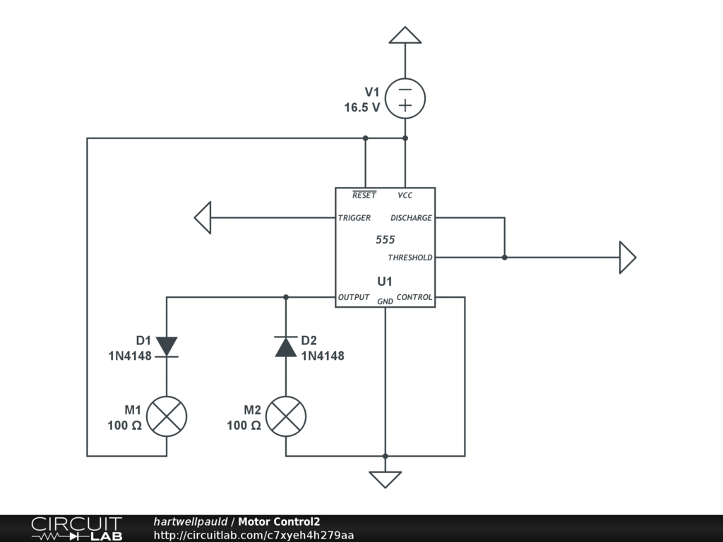
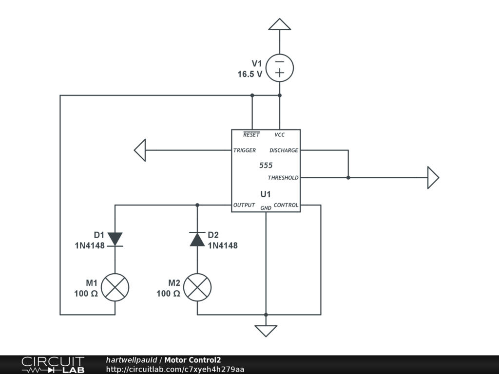
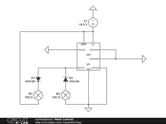
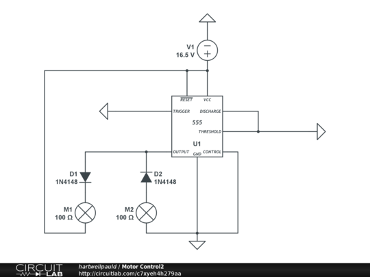
Motor Control Sequence


Description

Trying to sequence both motors about 1 second intervals, M1 on/off then M2 on/off in 1/2 second intervals. Let me know if you think it will work and if not tell me what you would change.


Comments

No comments yet. Be the first!

Leave a Comment

Please sign in or create an account to comment.

Revision History

Only the circuit's creator can access stored revision history.