Created by
Created March 14, 2012
Last modified March 16, 2012
Tags flashing-led   timer-555  

Summary

Práctica de la Sec. Tec. 2


Description

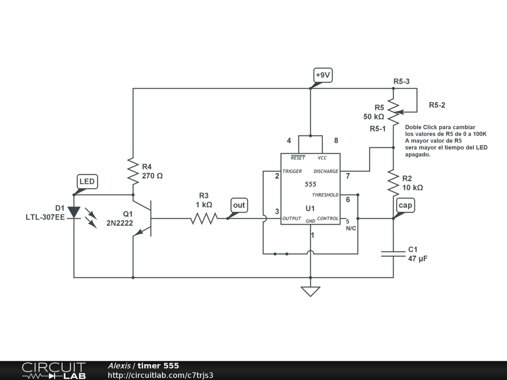
señal cuadrada ciclo 90-10 con encendido de LED en 10%.

usar time domain simulation para ver el ciclo de trabajo del Capacitor (cap) contra la salida del Timer (out) y el encendido del LED (LED)

para LED azul Vcc = 9V y V(LED) =4.5 @ 20mA = 270 ohms

calculadora para LED http://led.linear1.org/1led.wiz


Comments

No comments yet. Be the first!

Leave a Comment

Please sign in or create an account to comment.

Revision History

Only the circuit's creator can access stored revision history.