Created by
Created May 02, 2013
Last modified May 05, 2013
Tags No tags.

Summary

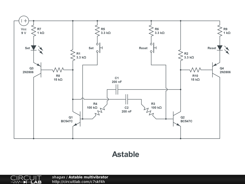
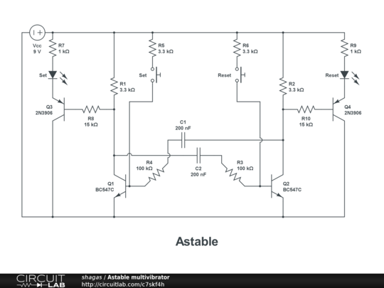
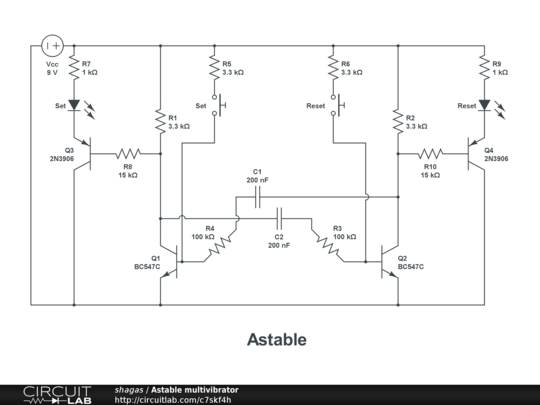
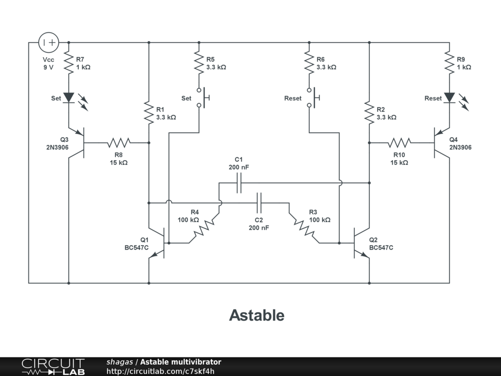
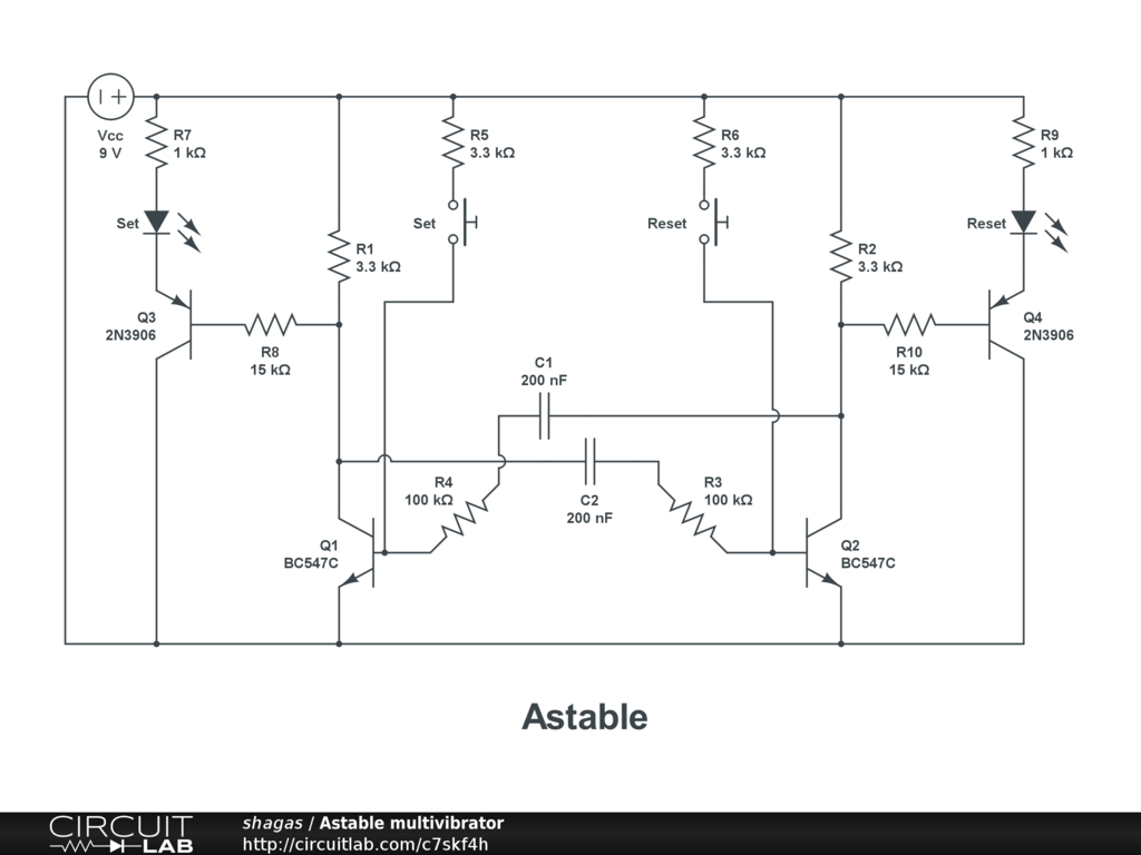
Astable multivibrator with independant transistors for LED's or anything else


Description

Not provided.


Comments

No comments yet. Be the first!

Leave a Comment

Please sign in or create an account to comment.

Revision History

Only the circuit's creator can access stored revision history.