Created by
Created August 28, 2012
Last modified August 28, 2012
Tags No tags.

Summary

Not provided.


Description

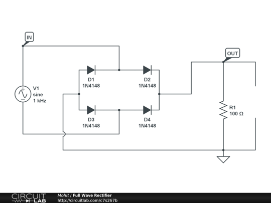
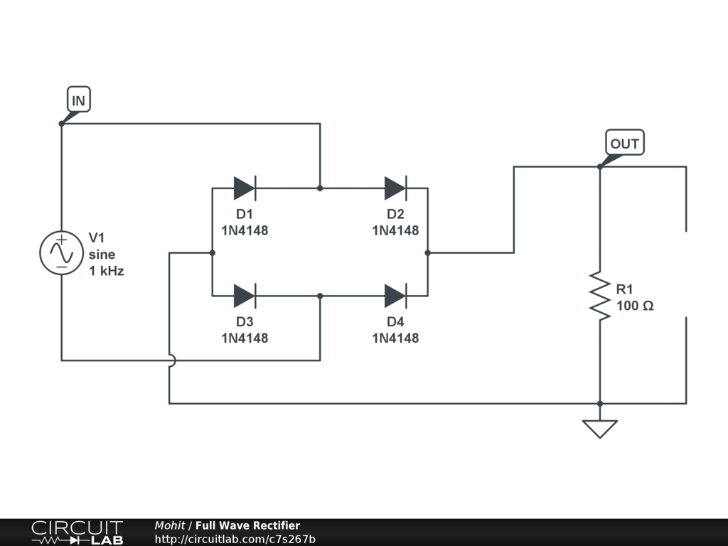
Circuit Diagram for Full-Wave Rectifier(FWR) using bridge config. At output node, we can provide a capacitor for ripple free.


Comments

No comments yet. Be the first!

Leave a Comment

Please sign in or create an account to comment.

Revision History

Only the circuit's creator can access stored revision history.