Created by
Created October 10, 2020
Last modified October 10, 2020
Tags No tags.

Summary

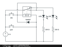
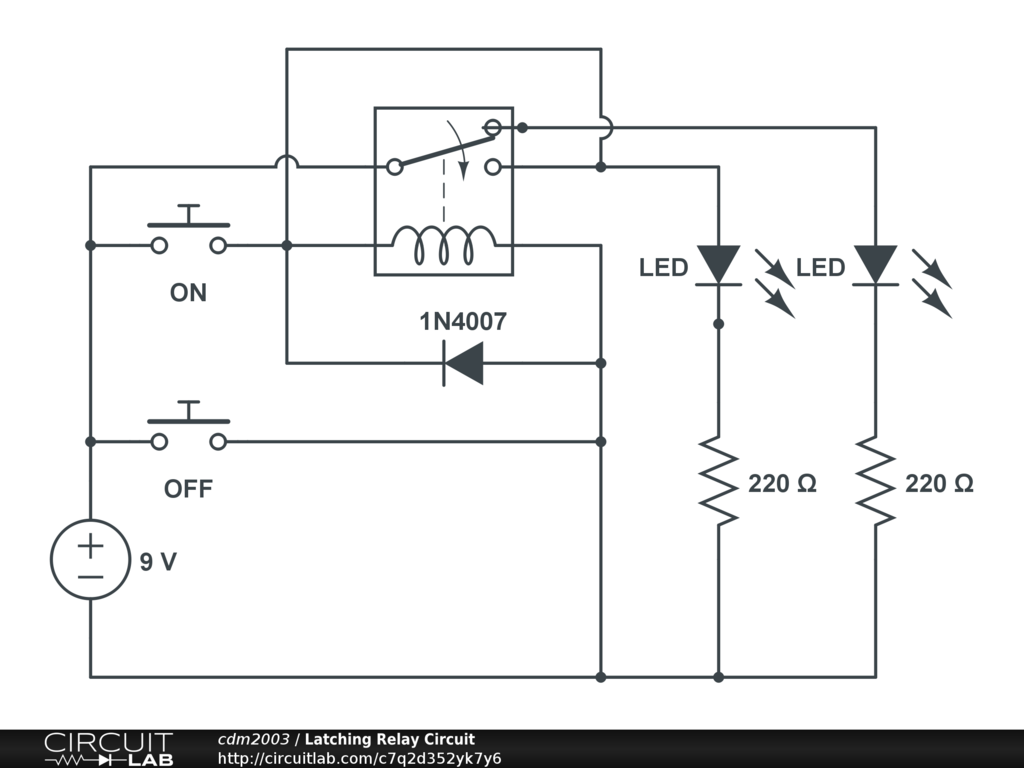
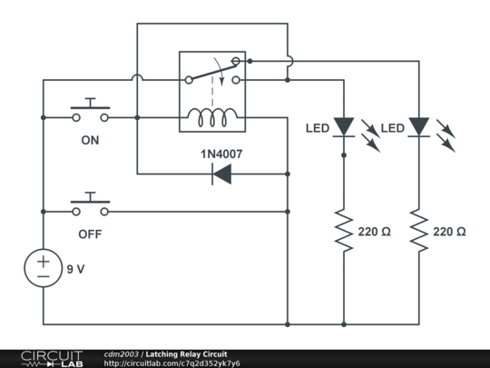
A latching relay circuit controlled by two NO momentary tactile switches.


Description

Not provided.


Comments

No comments yet. Be the first!

Leave a Comment

Please sign in or create an account to comment.

Revision History

Only the circuit's creator can access stored revision history.