Created by
Created September 12, 2022
Last modified September 12, 2022
Tags No tags.

Summary

Not provided.


Description

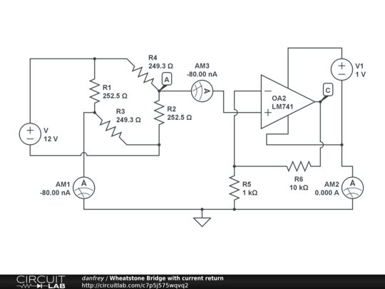
Trying to sort out the issue from lecture today. Why can I get away with assuming no current is sources or sank from the ground on the left side of the bridge? Not because there is none, but because it is small compared to the current flowing through the bridge.


Comments

No comments yet. Be the first!

Leave a Comment

Adding comments has been disabled for this circuit.

Revision History

Only the circuit's creator can access stored revision history.