Created by
Created March 24, 2012
Last modified August 08, 2012
Tags and   bjt   digital   digitalcircuitman777   logic-gate   transistor   ttl  

Summary

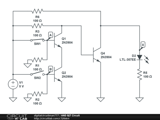
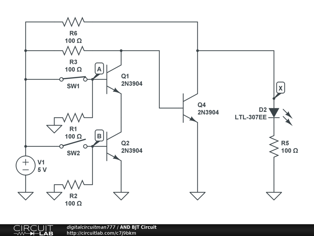
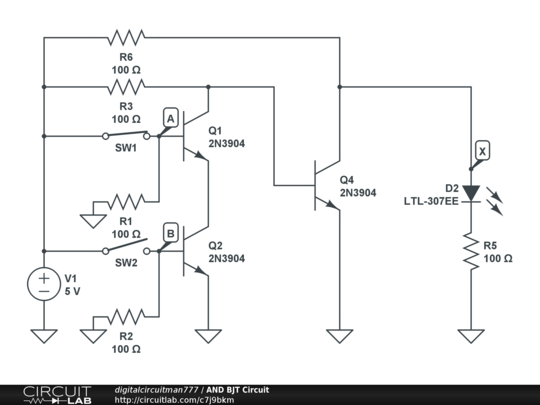
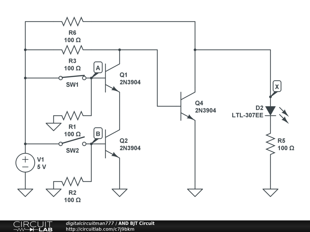
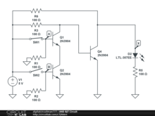
This is how I constructed an AND TTL Logic Gate using NPN BJT transistors.


Description

An AND TTL Logic Gate using NPN BJT transistors.

BTW... Be sure to catch my videos on YouTube at: http://www.youtube.com/user/digitalcircuitman777


Comments

No comments yet. Be the first!

Leave a Comment

Please sign in or create an account to comment.

Revision History

Only the circuit's creator can access stored revision history.