Created by
Created January 13, 2022
Last modified January 13, 2022
Tags amplificador-operacional   multivibrador-astable   oscilador  

Summary

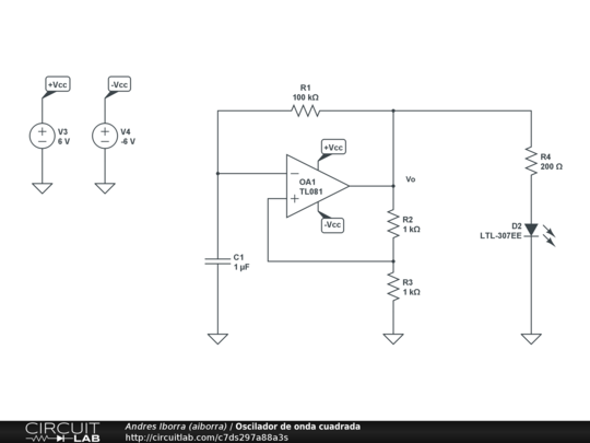
En el siguiente post se presenta un oscilador de relajación no sinusoidal controlado por tensión. Este tipo de osciladores están limitados a unos pocos cientos de kilohercios debido al limitado ancho de banda del AO, aún así, es un excelente oscilador.


Description

Para comprender el funcionamiento de este circuito, vamos a suponer que inicialmente el condensador C1 está completamente descargado y que la salida de amplificador operacional está saturada a positivo (Vo será por tanto algo inferior a Vcc, es decir algo menor de +6V dependiendo del AO). Durante este estado, la tensión en el terminal positivo del AO viene fijada por el divisor de tensión formado por las resistencias R2 y R3. Siendo esa tensión, la mitad de la tensión de saturación, es decir, algo menos de +3V. En esas condiciones, C1 comenzará a cargarse a través de la resistencia R1 a una velocidad determinada por su constante de tiempo R1C1, de tal modo que la tensión en el C1 irá aumentando paulatinamente hasta que sea un poco mayor que en la entrada positiva del AO ( algo menos de +3V). En ese momento, el amplificador cambiará de estado y saturará a negativo (-6V) debido a que la tensión en V- es mayor que en V+. A partir de ese momento, la corriente a través de C1 y R1 cambiará de sentido y el condensador comenzará a descargarse a una velocidad fijada de nuevo por la constante de tiempo R1.C1. Durante este estado del AO la tensión en el terminal positivo valdrá aproximadamente unos -3V. La descarga del condensador se prolongará hasta que el AO vuelva a cambiar de estado, es decir, cuando vuelva a saturarse a positivo, lo que ocurrirá cuando la tensión en V- sea más negativa que en V+ (-3V). A partir de ese momento el proceso se repetirá cíclicamente, obteniéndose una onda cuadrada que oscila entre un valor algo menor de +6V y un valor de -6V. El periodo de dicha onda es aproximadamente igual a T=2.2 R1.C1. En el siguiente vídeo de @acadenas se puede encontrar la deducción de dicha fórmula: https://youtu.be/h2pdPoLVuUQ

Con la ayuda del simulador podemos obtener la onda de salida del oscilador y también podemos visualizar la carga y descarga del condensador.


Comments

No comments yet. Be the first!

Leave a Comment

Adding comments has been disabled for this circuit.

Revision History

Only the circuit's creator can access stored revision history.