Created by
Created January 04, 2022
Last modified January 06, 2022
Tags No tags.

Summary

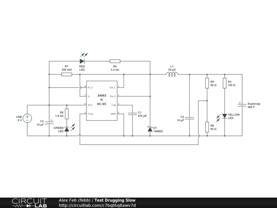
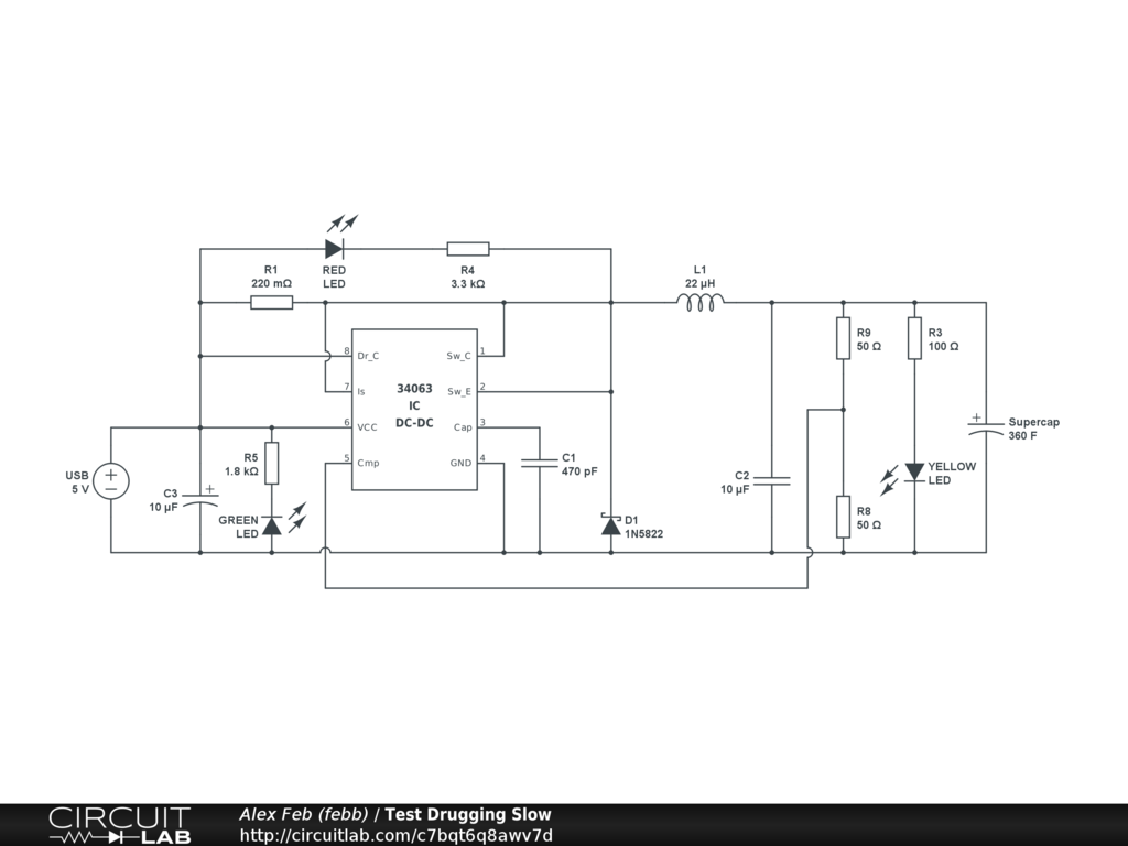
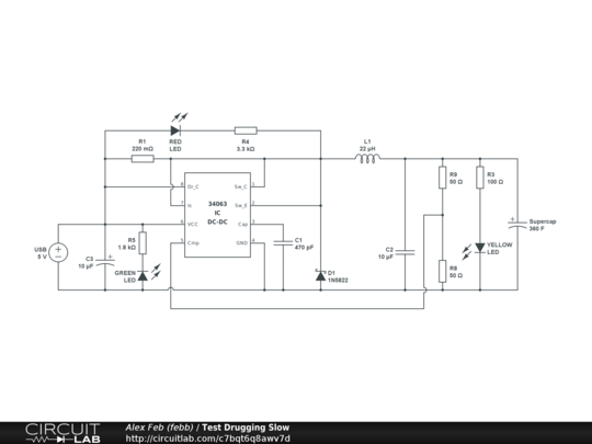
Try to drag USB 5V source component with smart wires on
by mouse clicking and moving..

I see sometimes it is lagging movement.
Not sure why. If you want to check if smart wires calculations
needs optimizations?


Description

Not provided.


Comments

No comments yet. Be the first!

Leave a Comment

Please sign in or create an account to comment.

Revision History

Only the circuit's creator can access stored revision history.