Created by
Created December 08, 2021
Last modified December 08, 2021
Tags No tags.

Summary

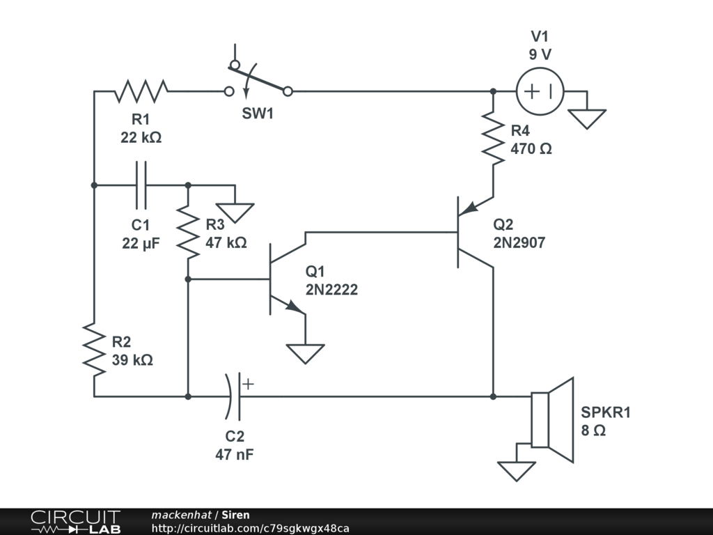
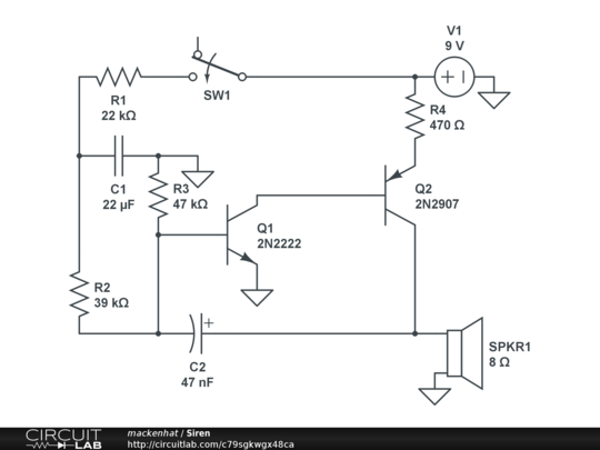
Siren cct from Mims "Getting Started in Electronics"
Doesn't work - won't oscillate. Built the cct & it works


Description

Not provided.


Comments

No comments yet. Be the first!

Leave a Comment

Please sign in or create an account to comment.

Revision History

Only the circuit's creator can access stored revision history.