Created by
Created October 28, 2016
Last modified November 08, 2016
Tags No tags.

Summary

Not provided.


Description

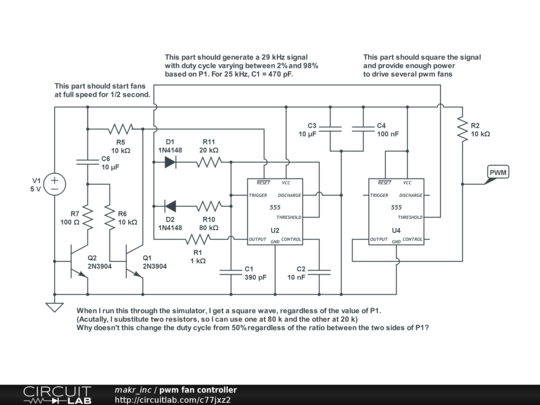
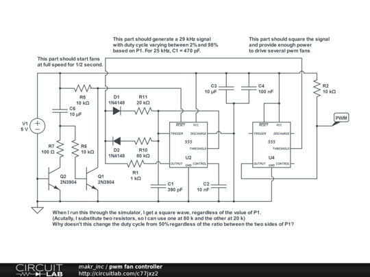
This SHOULD work as a PWM controller for PWM fans, but instead of varying the duty cycle based on the 100k pot @ P1, I invariably get a symmetric 50% duty cycle. Any idea what I may have done wrong?


Comments

No comments yet. Be the first!

Leave a Comment

Please sign in or create an account to comment.

Revision History

Only the circuit's creator can access stored revision history.