Created by
Created May 30, 2013
Last modified January 06, 2014
Tags No tags.

Summary

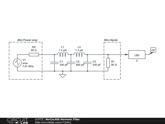
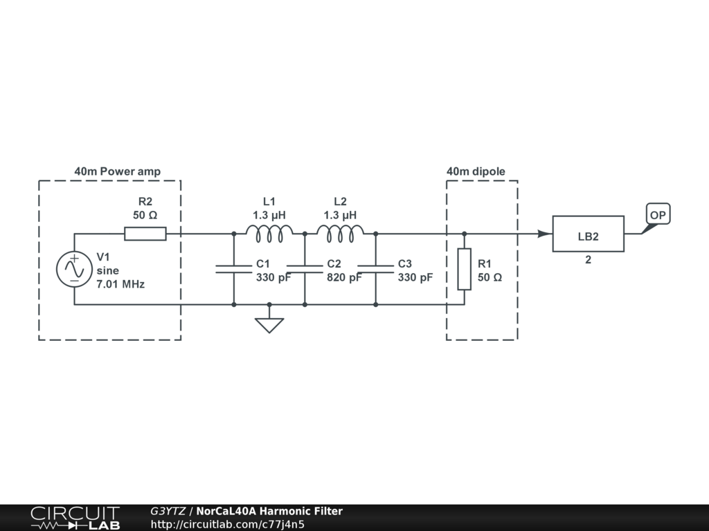
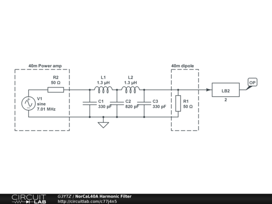
Ham Radio NorCal 40A 7 MHz power amp filter. The output is multiplied by 2 to normalize the DC gain to 0 db.


Description

Not provided.


Comments

No comments yet. Be the first!

Leave a Comment

Please sign in or create an account to comment.

Revision History

Only the circuit's creator can access stored revision history.