Created by
Created October 14, 2021
Last modified September 13, 2022
Tags No tags.

Summary

Not provided.


Description

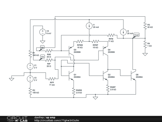
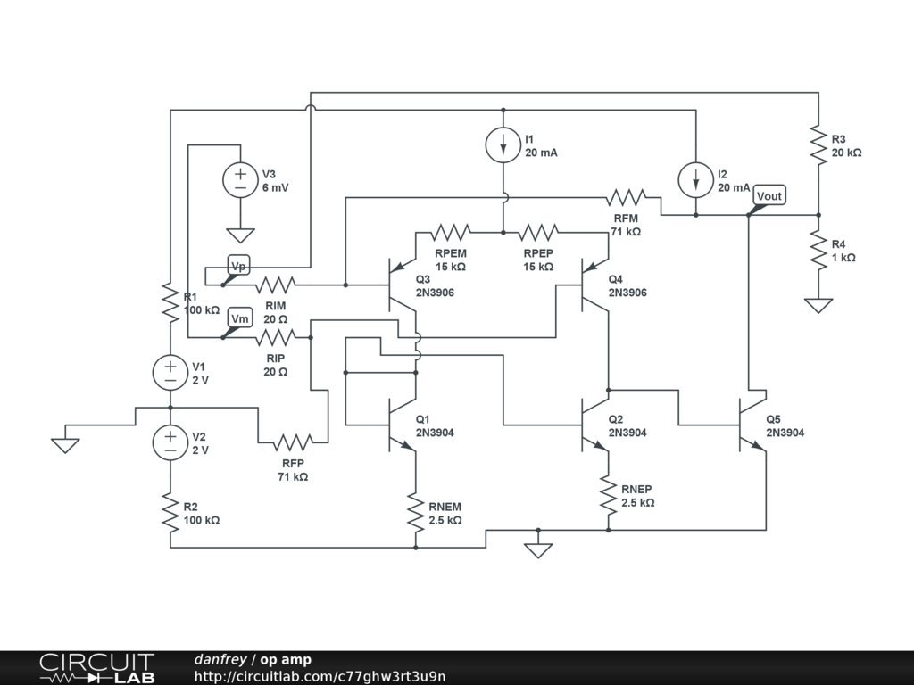
I want to make a simple op amp out of BJTs. I put feedback resistors on it and a 3mV signal to the inverting terminal. It's not working correctly at this moment.


Comments

No comments yet. Be the first!

Leave a Comment

Adding comments has been disabled for this circuit.

Revision History

Only the circuit's creator can access stored revision history.