Created by
Created September 07, 2012
Last modified September 07, 2012
Tags behavioral  

Summary

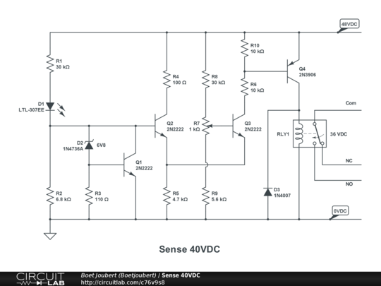
When this circuit is connected to a 48V DC battery pack the relay will energies when the voltage gets to 40V DC. The exact voltage may be set on Trimmer R7. The purpose is to cause a standby generator to start and charge the batteries.


Description

The 48V DC supply from a battery pack is compared to a reference voltage and if lower than 40V DC the relay will call and cause a generator to start and charge the batteries. The exact point of operation may be adjusted by trimmer R7. A red LED is incorporated to indicate the circuit is on.


Comments

No comments yet. Be the first!

Leave a Comment

Please sign in or create an account to comment.

Revision History

Only the circuit's creator can access stored revision history.