Created by
Created March 28, 2013
Last modified January 08, 2014
Tags guitar  

Summary

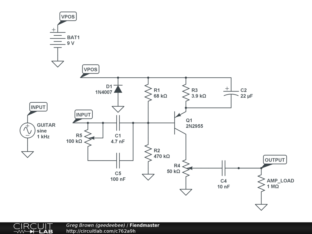
The transistor should be Germanium (e.g. AC128) but this is a generic Si PNP here. The circuit is modified from original classic Rangemaster to use negative GND.


Description

Overdrive guitar effect from Joe Gore (Tonefiend.com)


Comments

No comments yet. Be the first!

Leave a Comment

Please sign in or create an account to comment.

Revision History

Only the circuit's creator can access stored revision history.