Created by
Created March 27, 2017
Last modified June 08, 2018
Tags No tags.

Summary

Not provided.


Description

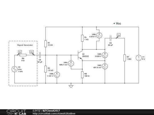
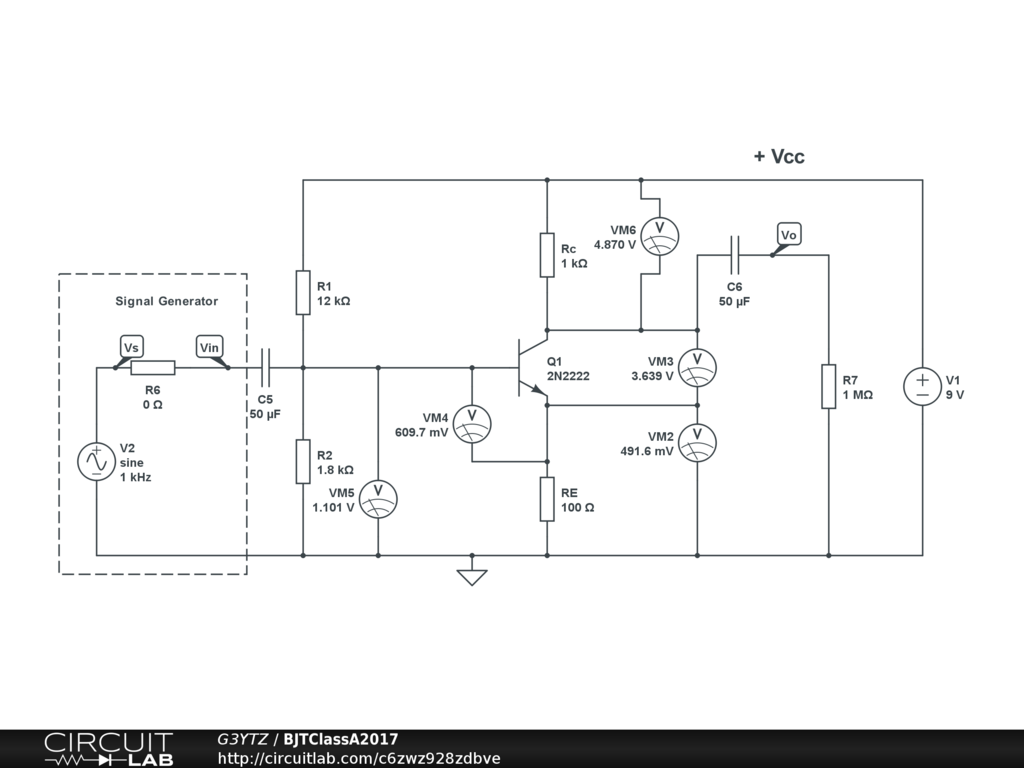
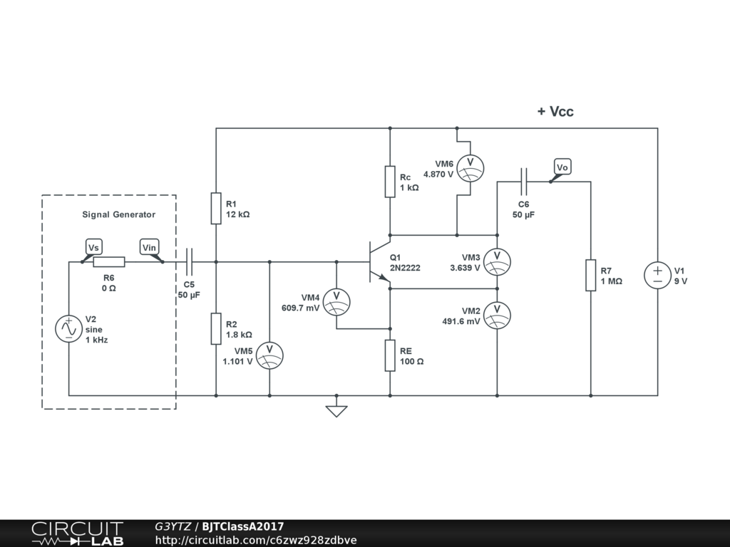
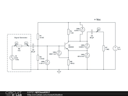
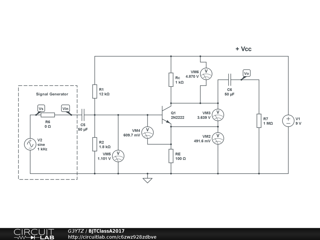
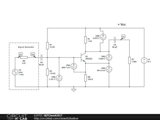
Simple audio amplifier used for teaching. Students check dc bias and ac gain and bandwidth.


Comments

No comments yet. Be the first!

Leave a Comment

Please sign in or create an account to comment.

Revision History

Only the circuit's creator can access stored revision history.