Created by
Created August 04, 2015
Last modified August 04, 2015
Tags No tags.

Summary

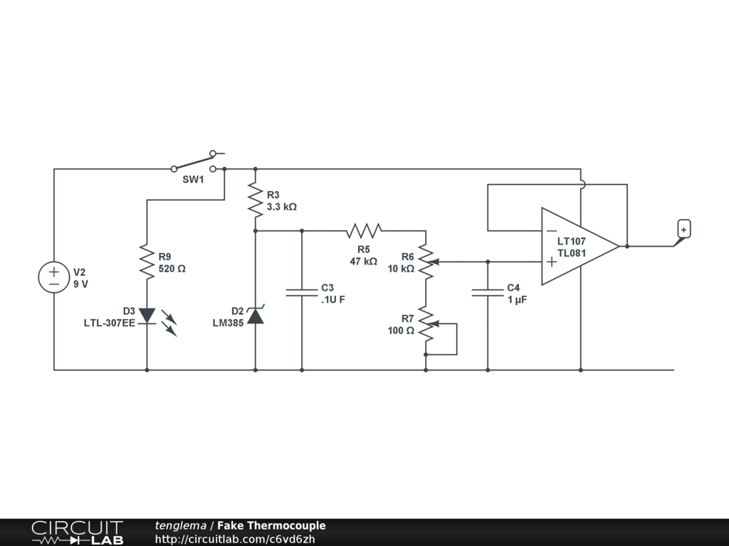
This is a simple "Fake Thermocouple" to test indicators dependent on thermocouple input.


Description

Fake Thermocouple, powered by a 9V battery, simulates an in-circuit thermocouple. D2 is a 1.2V Zener Diode. R6 ( a 10 turn potentiometer) is the "Course" adjust and R7 (a single turn Potentiometer) is the "Fine" adjust.It will output in a range from 0 to 100mV.


Comments

No comments yet. Be the first!

Leave a Comment

Please sign in or create an account to comment.

Revision History

Only the circuit's creator can access stored revision history.