Created by
Created July 30, 2012
Last modified September 04, 2012
Tags No tags.

Summary

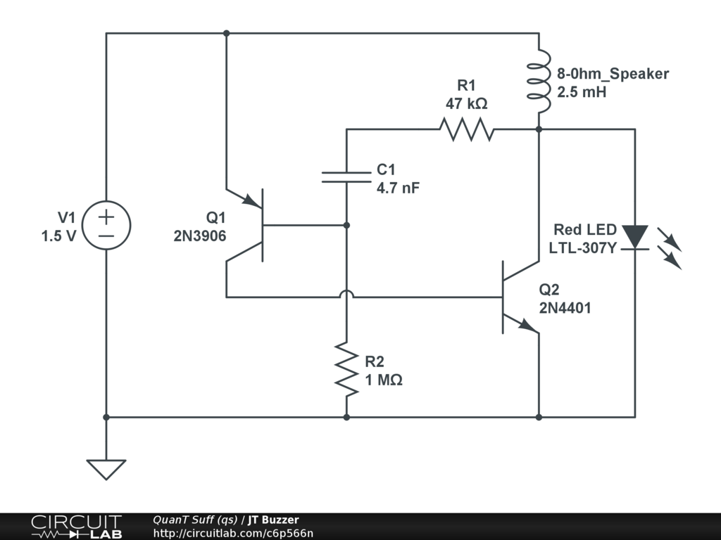
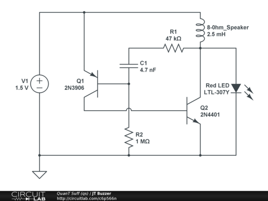
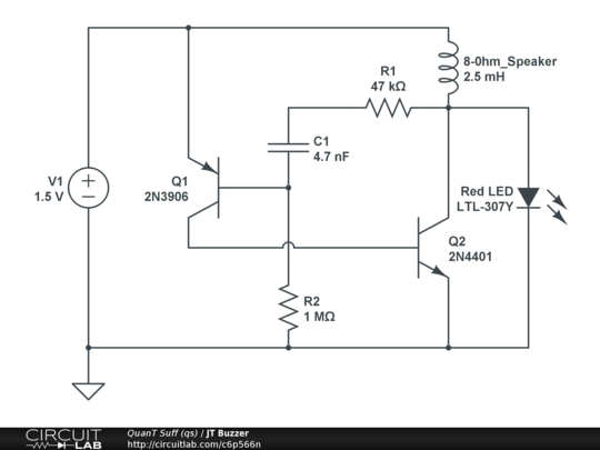
A simple alarm which operates on 1.5-volt by using the coil of a speaker to act as an inductor for a Joule Thief circuit.


Description

Not provided.


Comments

No comments yet. Be the first!

Leave a Comment

Please sign in or create an account to comment.

Revision History

Only the circuit's creator can access stored revision history.