Created by
Created May 03, 2012
Last modified May 03, 2012
Tags No tags.

Summary

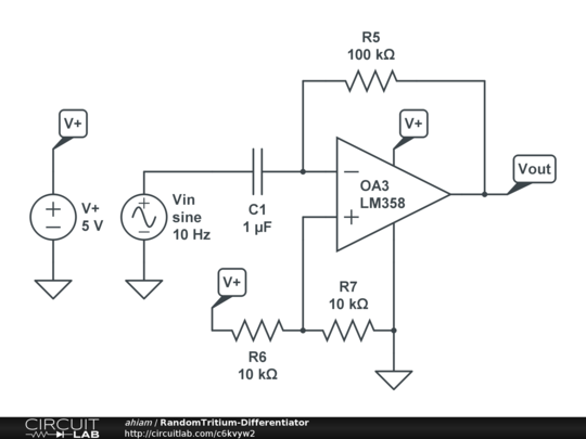
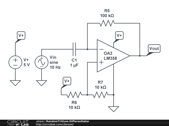
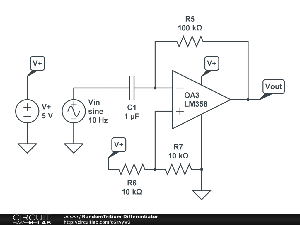
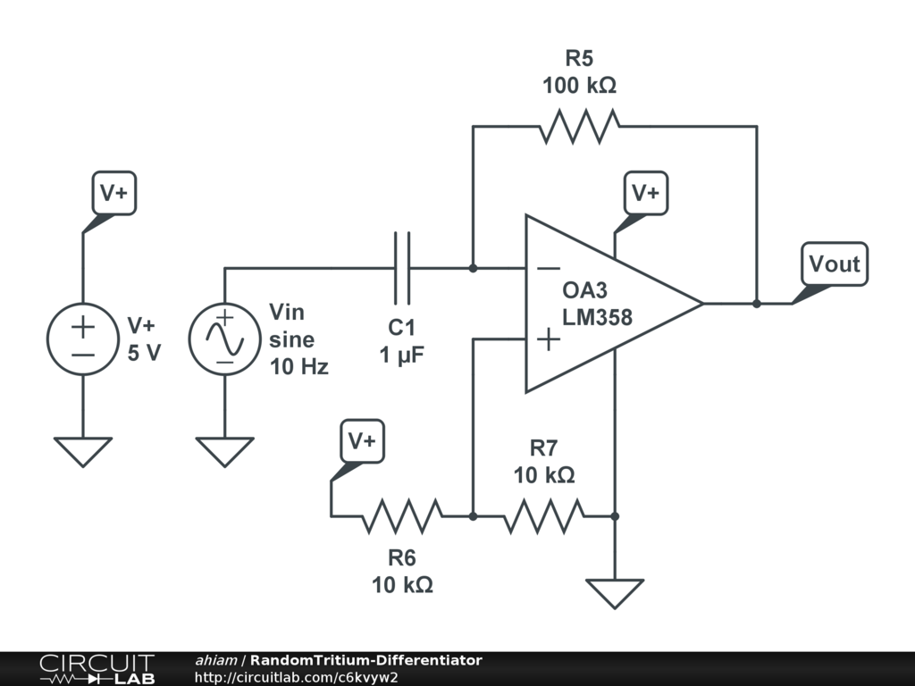
The inverting differentiator stage for a random number generator using an Atomic Accesories inc. TSM-91-A tritium monitor. When the Vin is near constant, the output is 2.5V. When Vin decreases quickly the LM358 enters the saturation region ((V+)-1.5v), and when Vin increases quickly the output goes to 0V.


Description

Not provided.


Comments

No comments yet. Be the first!

Leave a Comment

Please sign in or create an account to comment.

Revision History

Only the circuit's creator can access stored revision history.