Created by
Created October 27, 2016
Last modified October 27, 2016
Tags overvoltage   power-electronics   snubber  

Summary

Not provided.


Description

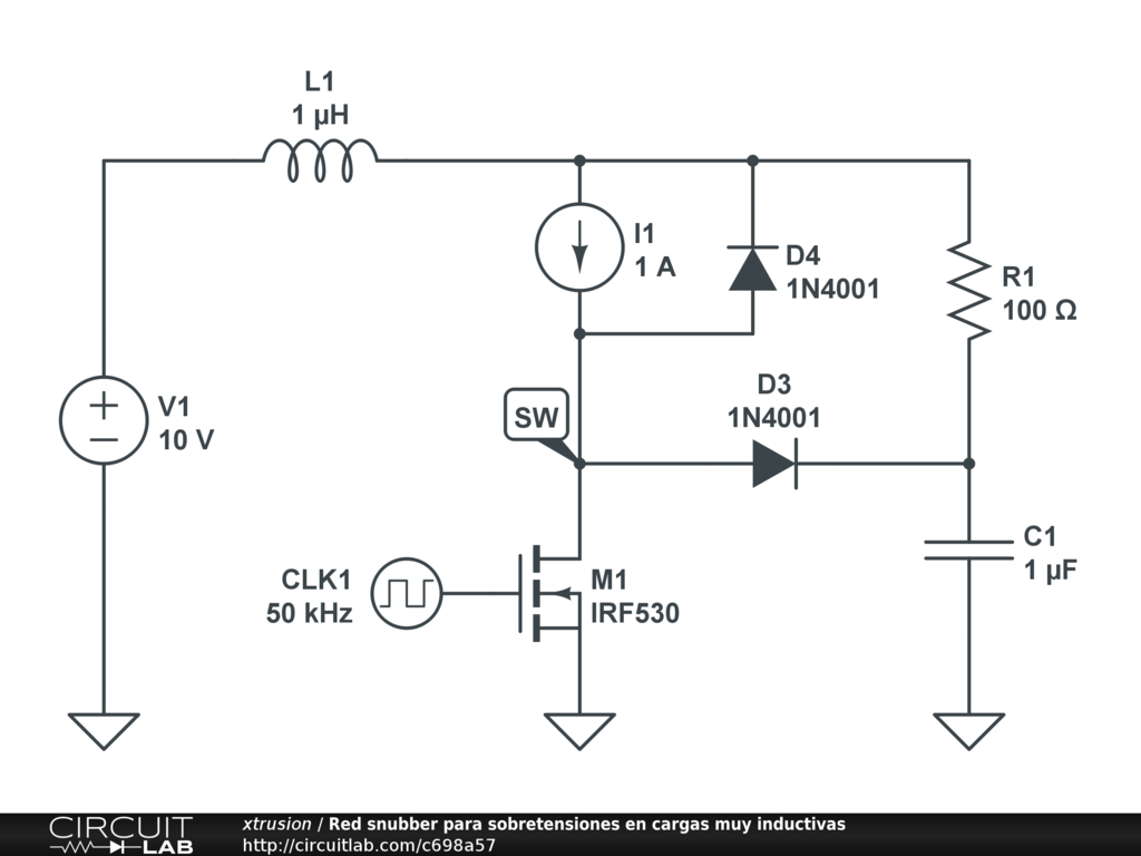
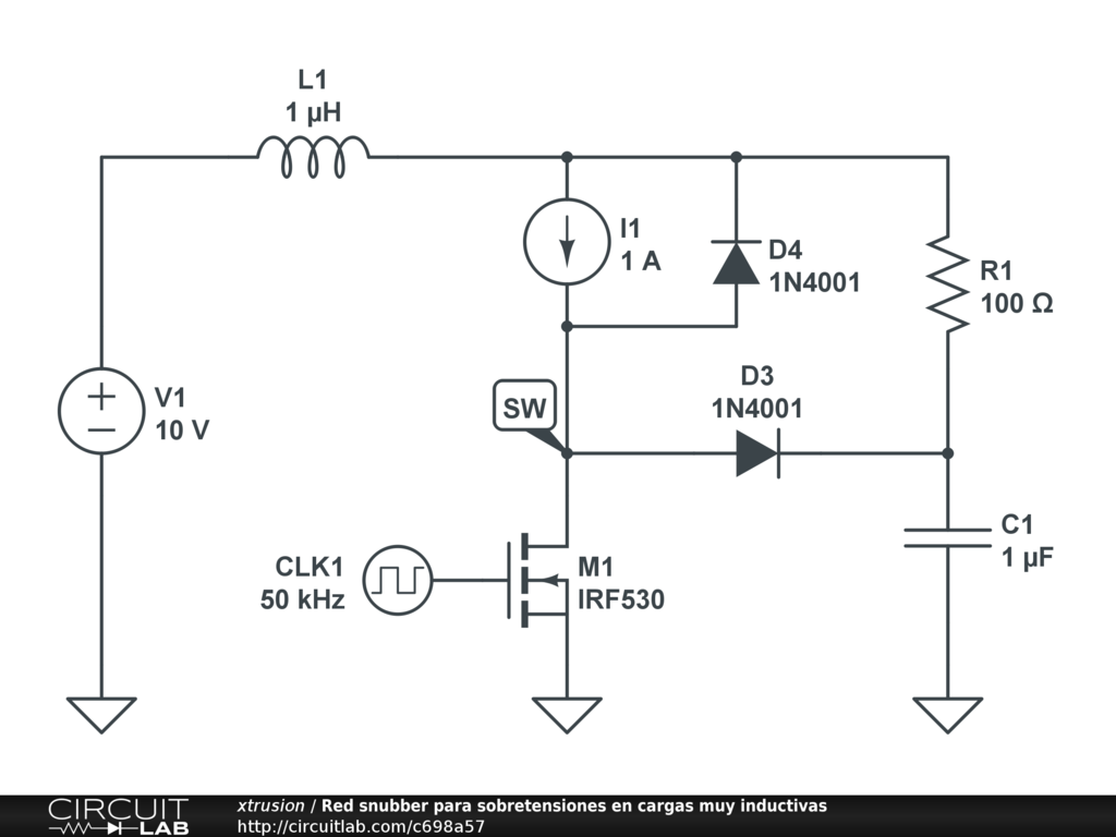
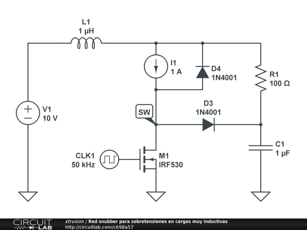
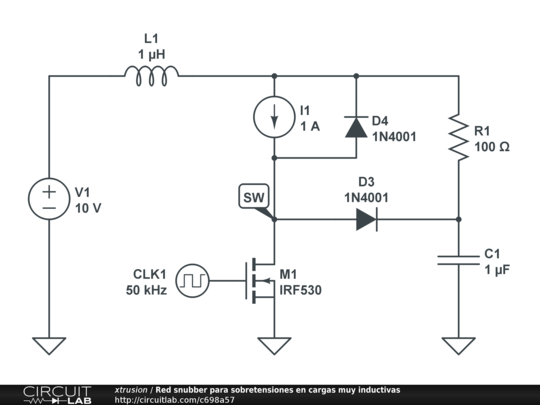
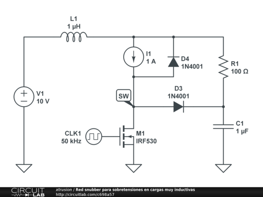
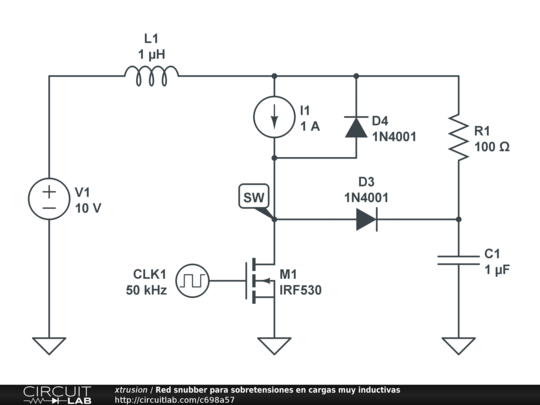
By using a diode, a resistor and a capacitor, the overvoltage on transistor VDS is reduced as: ΔVds = I1 * sqrt(L/C) instead of hundreds of volts.


Comments

No comments yet. Be the first!

Leave a Comment

Please sign in or create an account to comment.

Revision History

Only the circuit's creator can access stored revision history.