Created by
Created October 22, 2013
Last modified October 22, 2013
Tags No tags.

Summary

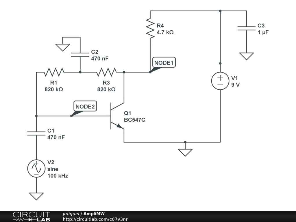
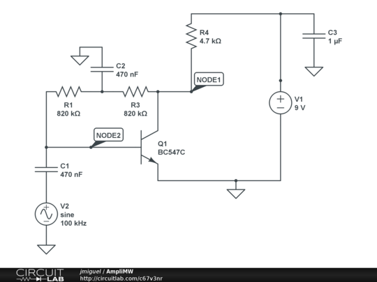
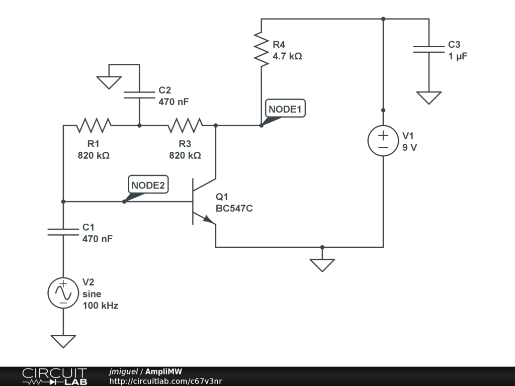
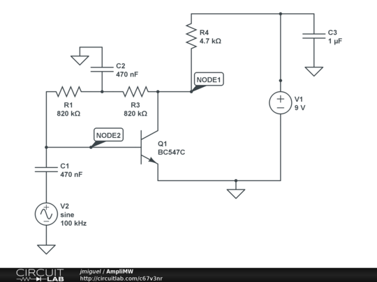
Circuito del amplificador para el receptor de MW


Description

Amplificador para la banda de MW.Destaca la red de polarización que asegura estabilidad térmica al conectar la resistencia Rb entre el colector y la base. Para evitar el efecto Miller,Rb se divide en dos en serie y se conecta el punto medio a masa mediante un condensador que se comporte como un corto a las frecuencias de interés.La excitación se aplica entre base y emisor mediante Cin.Puede también verse el condensador que desacopla la alimentación.


Comments

No comments yet. Be the first!

Leave a Comment

Please sign in or create an account to comment.

Revision History

Only the circuit's creator can access stored revision history.