Created by
Created April 09, 2012
Last modified April 09, 2012
Tags pressure-sensor   wheatstone-bridge  

Summary

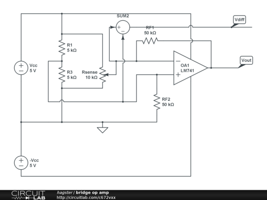
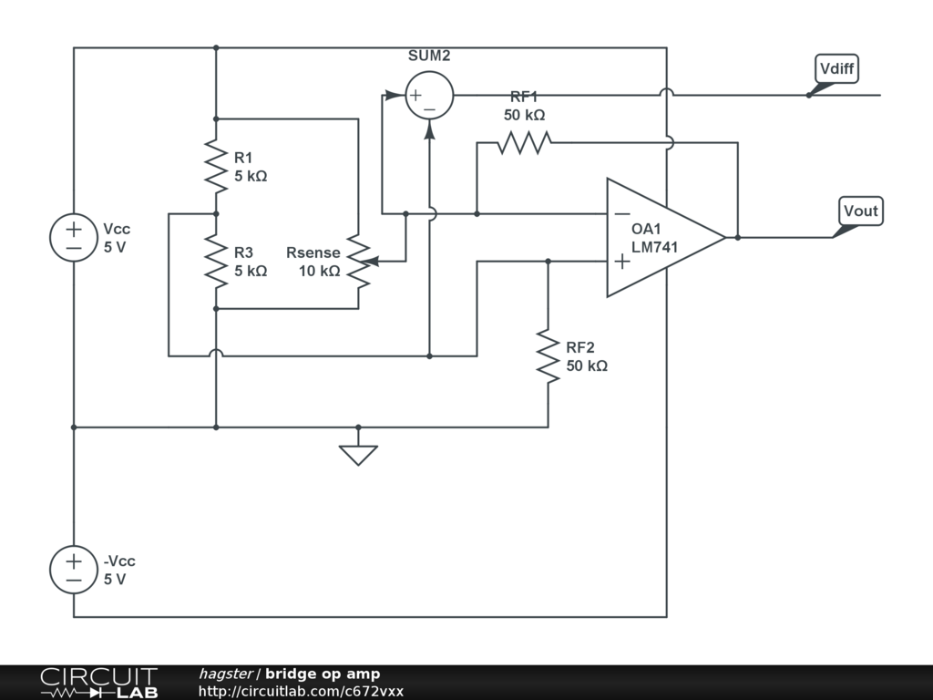
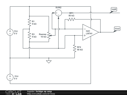
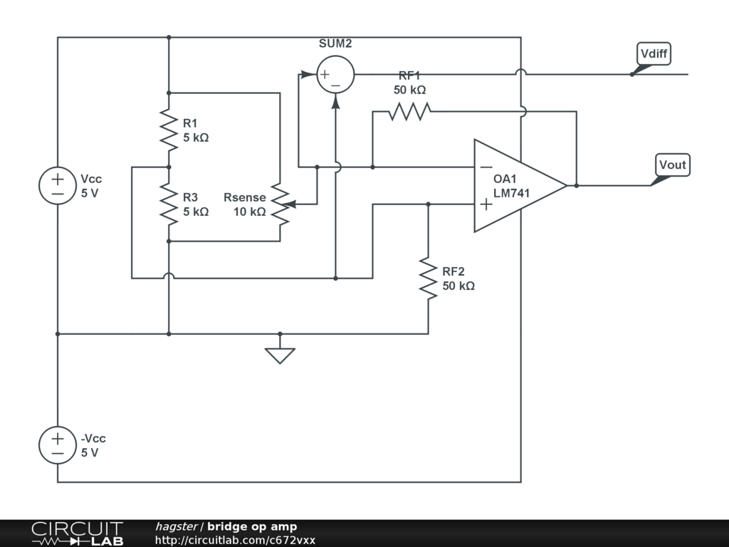
Basic cct for measuring Wheatstone Bridge pressure sensor. NOT TESTED


Description

Basic cct for measuring Wheatstone Bridge pressure sensor. NOT TESTED

RF1 = RF2.

Gain is set by changing the ratio of RF1 to Rsense.

Note the need for a negative voltage rail for this cct.

Vdiff measurement made for reference.

Run the DC Sweep simulation with Rsense.K as the input.


Comments

Thank You!

by Blackcode
April 09, 2012

Leave a Comment

Please sign in or create an account to comment.

Revision History

Only the circuit's creator can access stored revision history.