Created by
Created May 20, 2012
Last modified May 20, 2012
Tags No tags.

Summary

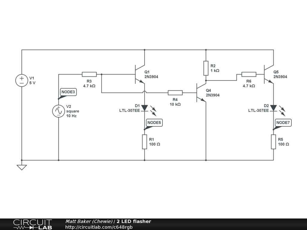
1 I/P 2 alternating O/P for High Side control of common anode 7 Seg LED displays. 2 displays are multiplexed.


Description

1 I/P 2 alternating O/P for High Side control of common anode 7 Seg LED displays. 2 displays are multiplexed.

This is just to simulate the 1 transistor Q4 inverter.

The 2 digit display is driven by an Arduino connected to a 74HC595 Shift Register using 3 pins. 595 O/P D0 to D6 for display segments and D7 to select the individual display


Comments

No comments yet. Be the first!

Leave a Comment

Please sign in or create an account to comment.

Revision History

Only the circuit's creator can access stored revision history.