Created by
Created February 05, 2013
Last modified February 18, 2013
Tags No tags.

Summary

Not provided.


Description

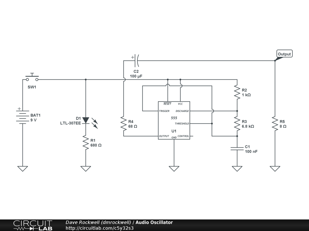
Provides a 1 KHz square wave to test speaker connections. Design is based on a circuit posted to the Internet by SMC Electronics. Circuit was built into a plastic project box with terminal posts for the output. SW1 was changed to a push-on/push-off switch so one person can connect it to the speaker leads at the amplifier end and walk to the speaker location. Unit has been used to trace the speaker wiring on a boat.


Comments

No comments yet. Be the first!

Leave a Comment

Please sign in or create an account to comment.

Revision History

Only the circuit's creator can access stored revision history.