Created by
Created March 06, 2014
Last modified March 06, 2014
Tags No tags.

Summary

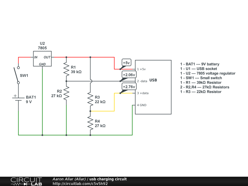
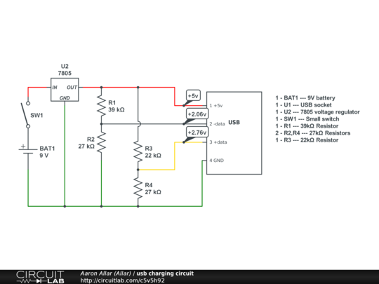
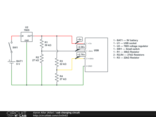
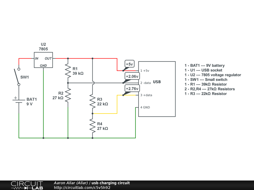
This is a Circuit to make a 9volt battery into a charging circuit for usb powered devices(ie. phones)


Description

This is a Circuit to make a 9 volt battery into a charging circuit for usb powered devices(ie. phones)

the -data and + data tells phones what the amperage it can draw from the device.


Comments

No comments yet. Be the first!

Leave a Comment

Please sign in or create an account to comment.

Revision History

Only the circuit's creator can access stored revision history.