Created by
Created May 26, 2015
Last modified May 28, 2015
Tags acdc   bridgerectifier   converter  

Summary

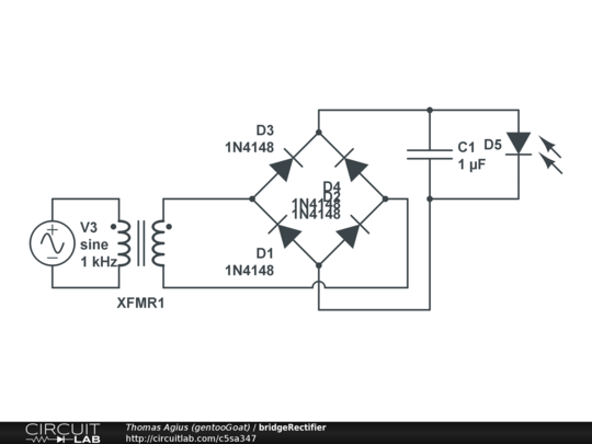
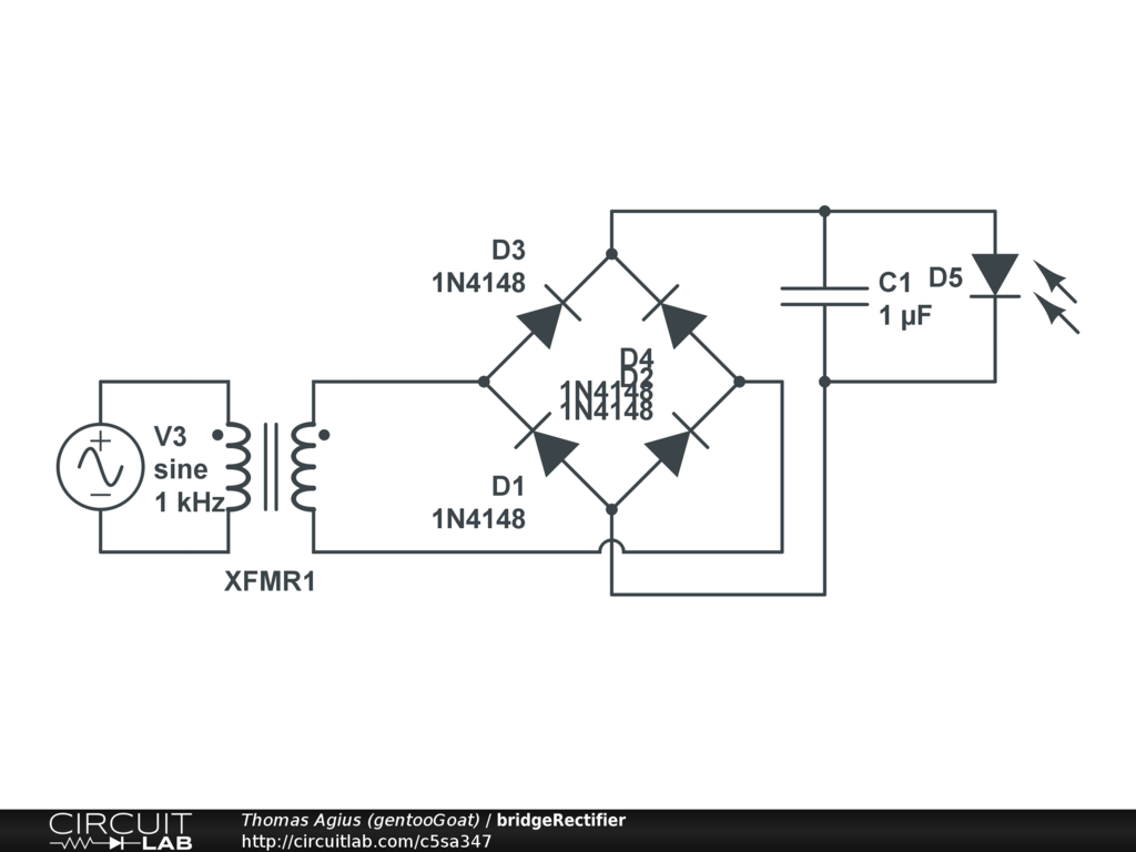
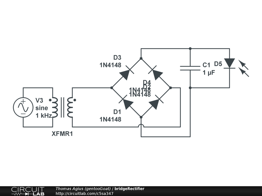
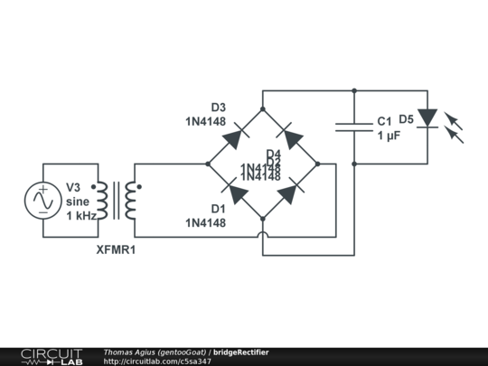
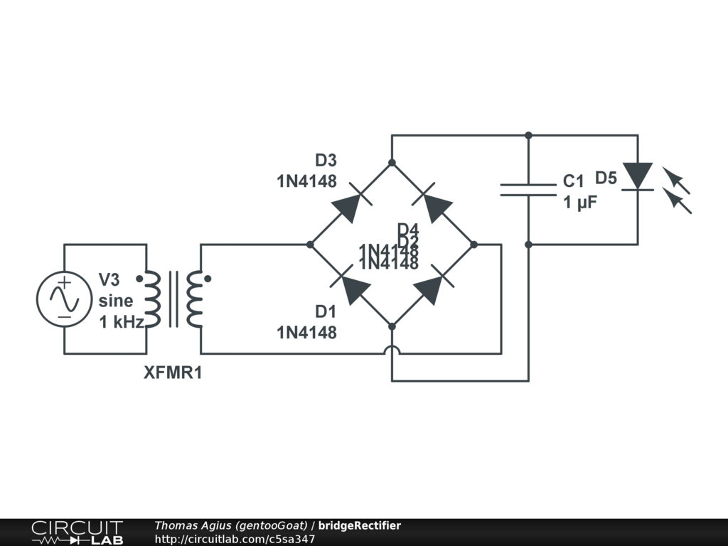
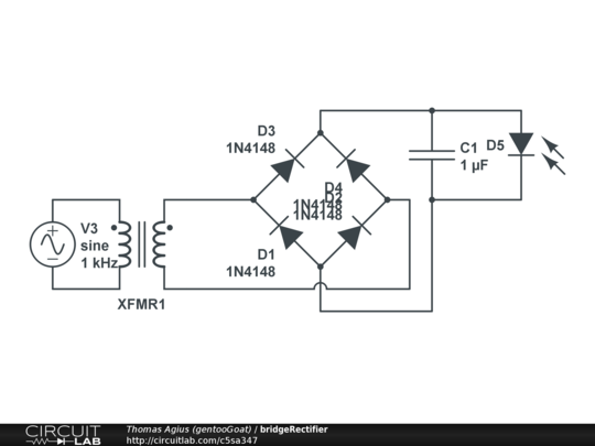
A circuit designed to only allow current to flow in one direction, converting alternating current (AC) to direct current (DC).


Description

Bridge rectifiers, I learned about a while ago, so I decided to design one, to test my understanding.


Comments

No comments yet. Be the first!

Leave a Comment

Please sign in or create an account to comment.

Revision History

Only the circuit's creator can access stored revision history.